荣格工业资源APP
了解工业圈,从荣格工业资源APP开始。
全部
主编推荐
近期要闻
海外来风

欧瑞康巴尔查斯越南第一个涂层中心开业
2021-04-08 欧瑞康巴尔查斯

泄漏检测中的数据分析、传感器和通信
2021年应首先整合跨部门的新型渗漏检测方法,以缩小检查区域,完善水损失减少流程。传感器和通讯技术的进步使我们离最终目标即尽可能高效地利用水资源越来越近。
2021-04-08 荣格工业传媒

CIMT 2021 | TDM Systems:实现高效刀具管理的数字化解决方案
2021-04-08 TDM Systems

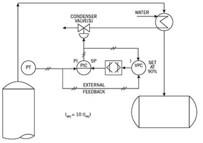
阀位控制器的应用
在最简单的优化方法中,如果VPC(阀位控制器)被误用,会造成很大的危害。
2021-04-07 荣格工业传媒

智能灌溉和智能水表改变农业
环境可持续性和提高用水资源效率将推动农业的转型,这一领域显然正在向集中化、自动化管理的方向发展。
2021-04-07 荣格工业传媒

饮用水处理厂的集中、自主控制
在实现饮用水工厂自动化的道路上,有几个步骤需要走。
2021-04-07 荣格工业传媒

2021年水资源管理主要趋势
这些趋势包括流程和基础设施的数字化转型、加强对质量数据的控制、远程管理、偶尔寻求外部支持的基础设施相关工作组……
2021-04-07 荣格工业传媒

永发电机为连成泵业集团定制高压潜水电机如期交付使用
经客户测试,该电机因性能、温升、噪音等都优于其它厂家而得到了客户的充分肯定。
2021-04-07 荣格工业传媒

聚焦智能制造落地,节卡机器人助力企业加快转型升级
2021年3月30日,2021(ITES)深圳工业制造技术展览会(第22届SIMM深圳机械展)在深圳国际会展中心(宝安新馆)开幕,本次展会上,节卡机器人(展位号:12号馆B26)带来了行业领先的协作机器人产品——节卡系列协作机器人及智能制造落地解决解决方案,为需要自动化升级的的华南企业带来更多可能。
2021-04-07 节卡机器人

PTC扩展空间计算能力
作为领先的新兴技术之一,空间计算为数字孪生提供支持,以支持机器和人员的活动以及他们在其中运行的环境。
2021-04-07 PTC

巴斯夫上海浦东基地生产的 Joncryl® HPB 高性能阻隔涂层为包装业提供碳足迹改善方案
近年来,亚太地区对水性阻隔涂层的需求显著增长,食品和饮品品牌商及食品包装制造商纷纷致力于实施更可持续的解决方案。作为分散体和树脂领域的市场领导者之一,巴斯夫力求通过旗下的创新产品助力行业实现这些可持续承诺。
2021-04-07 巴斯夫

固瑞克亚太区创新中心2.0盛大开幕
固瑞克于近日在其位于上海的固瑞克亚太区总部暨亚太创新中心举行盛大的开幕仪式,庆祝升级版的固瑞克演示实验室正式建成使用。开幕当天,除了固瑞克中国区员工现场参与外,固瑞克众多亚太区员工、分销商、客户及材料商等也都通过云直播方式见证了仪式的成功举行。
2021-04-07 固瑞克