荣格工业资源APP
了解工业圈,从荣格工业资源APP开始。
德勤深度分析智能制造在中国制造业中的部署及特点,预测智能制造落地前景,并为相关企业提出三大策略。
亚洲正受到自动化、智能化大潮冲击。国际劳工组织调研发现,越南、柬埔寨、菲律宾和印度尼西亚的工人的失业风险最高,据估计这几个区域约50%的工人工作可能在未来20年被自动化取代。
亚洲尤其是中国作为制造业的重要区域,在面临制造业向自动化、智能化、数字化转型中,能否继续保持其竞争力?
中国进入高速成长期
智能制造是基于新一代信息技术,贯穿设计、生产、管理、服务等制造活动环节,具有信息深度自感知、智慧优化自决策、 精准控制自执行等功能的先进制造过程、系统与模式的总称 。简而言之,智能制造是由物联网系统支撑的智能产品、智能生产和智能服务。
智能制造已经成为全球价值链重构和国际分工格局调整背景下各国的重要选择。发达国家纷纷加大制造业回流力度,提升制造业在国民经济中的战略地位。毫无疑问,在此次大潮中亚洲正在积极寻求突破。以人工智能为例,各国政府大力支持人工智能,推动科技公司、初创公司和学术界的创新。
2017年,韩国政府宣布了10亿美元的人工智能资金;日本鼓励人工智能创业公司和风险投资;新加坡政府的国家研究基金会宣布国家人工智能计划(AI.SG),计划未来五年投入1.5亿新加坡元(约1.07亿美元)发展人工智能。

▲ 工业4.0发展路径
除了政府的支持,亚洲企业更积极打破行业壁垒加快新产品开发。不同于欧美同类企业,中国领先企业间的合作屡见不鲜,一些知名范例包括:百度与小米在物联网与人工智能领域合作开发更多应用场景;腾讯与京东合作布局电子商务生态圈;印度系统集成商组成AI联盟(如OpenAI)。这赋予它们惊人的影响力,也意味着它们拥有可用于快速推动创新的技术实力和资本基础。
中国是亚洲智能化转型的重要力量。政府加强智能制造顶层设计,开展试点示范和标准体系建设;企业加快数字化转型,提升系统解决方案能力。中国智能制造取得明显成效,进入高速成长期。
中国智能制造进入成长期主要体现在三方面:首先,中国工业企业数字化能力素质提升,为未来制造系统的分析预测和自适应奠定基础。第二、财务效益方面,智能制造对企业的利润贡献率明显提升。第三、典型应用方面,中国已成为工业机器人第一消费大国,需求增长强劲。
企业智能化的六大阶段
企业数字化能力素质体现在其利用数据指导生产以及系统自优化的能力。我们借鉴国际普遍认可的工业4.0发展路径,将企业智能化成熟度分为六个阶段:计算机化、连接、可视、透明、预测和自适应。
计算机化
企业通过计算机化高效处理重复性工作,并实现高精度、低成本制造。但不同的信息技术系统在企业内部独立运作,很多设备并不具备数字接口。
连接
相互关联的环节取代各自为政的信息技术。操作技术(OT)系统的各部分 实现了连通性和互操作性,但是依旧未能达到IT层面和OT层面的完全整合。
可视
了解正在发生什么,通过现场总线和传感器等物联网技术,企业捕获大量的实时数据,建立起企业的“数字孪生”,从而改变以前基于人工经验的决策方式,转为基于数字进行决策。
透明
了解事件发生的原因,并通过根本原因分析生成认识。
预测
将数字孪生投射到未来,模拟不同的情景对未来发展进行预测,并适时做出决策和采取适当措施。
自适应
预测能力只是自动化行为和决策的根本要求,而持续的自适应则使企业实现自主响应,以便其尽快适应变化的经营环境。
随着中国两化融合和工业物联网建设等多项举措推进,制造型企业数字化能力素质显著提升,大部分企业正致力于数据纵向集成。德勤调研结果显示,81%的受访企业已完成计算机化阶段,其中41% 处于连接阶段,28%处于可视阶段,9%处于透明阶段,而预测和自适应阶段的企业各自占2%。

▲ 受访企业所处阶段(基于企业自我评估)
智能制造利润贡献显著提升向工业4.0进阶为制造企业带来真实可见的效益。2013年德勤曾调研全国200家制造型企业,结果显示中国企业智能制 造处在初级阶段,且利润微薄。经过五年的快速发展,智能制造产品和服务的盈利能力显著提升。
2013年智能制造为企业带来的利润并不明显,55%的受访企业其智能制造产品和服务净利润贡献率处于0-10%的区间,而2017年,仅有11%的受访企业处于这个区间,而41%的企业其智能制造利润贡献率在11-30%之间。利润贡献率超过50%的企业,由2013年受访企业占比14%提升到2017年的33%。智能制造利润贡献率明显提升,利润来源包括生产过程中效率的提升和产品服务价值的提升。

▲ 智能制造产品和服务利润贡献率显著提升
中国换道超车的两大底牌
中国已连续六年为工业机器人第一消费大国。IFR数据显示,中国工业机器人市场规模在2017年为42亿美元,全球占比27%, 2020年将扩大到59亿美元。2018-2020年国内机器人销量将分别为16、19.5、23.8万台,未来3年CAGR达到22%。汽车、高端装备制造和电子电器行业依然为工业机器人的主要用户。
中国有哪些独特优势?首先是数据量。当前人工智能热潮背后的机器学习技术对数据极其依赖。识别人脸、翻译语言 和试验无人驾驶汽车需要大量的“训练数据”。由于中国的人口数量和设备数量庞大,中国企业在获取数据方面具有天然的优势。第二,中国制造业企业硬件设备和厂房相对欧美企业普遍较新,比较容易实现设备连接和厂房改造。

▲ 全球主要市场工业机器人销量
对中国来说,工业互联网不是“弯道超车”而是“换道超车”,基于中国庞大的工程师数量、完善的工业基础和大量数据潜力。
——李义章,索为系统董事长
如何部署智能制造
德勤调查发现,中国工业企业智能制造五大部署重点依次为:数字化工厂(63%)、设备及用户价值深挖(62%)、工业物联网(48%)、重构商业模式(36%)以及人工智能(21%)。

▲ 受访企业智能制造部署重点领域

▲ 受访企业所关注的技术
工厂数字化
智能制造是以制造环节的智能化为核心,以端到端数据流为基础,以数字作为核心驱动力,因此数字化工厂被企业列为智能制造部署的首要任务。目前企业数字化工厂部署以打通生产到执行的数据流为主要任务,而产品数据流和供应链数据流提升空间大。
数字化工厂通过新一代信息技术,实现 从设计、生产、物流和服务等各个环节的数据串连,加速决策,提高准确性。只有打通数据流才能实现基于实时数据变化,对生产过程进行分析和优化处理,进而实现业务流程、工艺流程和资金流程的协同,以及生产资源(材料、能源等)在企业内部及企业之间的动态配置。打通数据流也是工厂建立“数字孪生”的前提,数字孪生不仅指产品的数字化,也包含工厂本身和工艺流程及设备的数字化,从而实现全面追溯、物理与虚拟双向共享和交互信息。
打通数据流主要包括三类数据的连通,即生产流程数据、产品数据以及供应链数据。
生产流程数据
打通生产流程数据除了从生产计划到 执行的数据流(如ERP到MES), 还包括MES与控制设备和监视设备之间的数据流,现场设备与控制设备之间的数据流,以及MES与现场设备之间的数据流等。

▲ 生产数据流主要类型
产品数据流
打通产品数据流主要体现在产品全生 命周期数字一体化和产品全生命周期可追溯。产品全生命周期数字一体化以缩短研发周期为核心,主要应用基于模型定义(MBD)技术进行产品研发、建设 产品全生命周期管理系统(PLM)等。研发是数字化工厂“数据链条”的起点, 研发环节产生的数据将在工厂的各个系统间实时传递,数据的同步更新避免了传统制造企业经常出现的由于沟通不畅产生的差错,也使得工厂的效率大大提升,缩短产品研制周期。产品全生命周期可追溯以提升产品质量管控为核心。
主要应用是让产品在全生命周期具有唯一标识,应用传感器、智能仪器仪表、工控系统等自动采集质量管理所需要数据,通过MES系统开展在线质量检测和预警等。
供应链数据流
打通供应链数据流主要体现在供应链上下游协同优化,实现网络协同制造。主要应用是建设跨企业制造资源协同平台,实现企业间研发、管理和服务系统 的集成和对接,为接入企业提供研发设计、运营管理、数据分析、知识管理、信息安全等服务,开展制造服务和资源的动态分析和柔性配置。
德勤调研结果显示,目前企业致力于打通从ERP到MES乃至现场设备的数据流,但这也仅是从生产到执行的打通,未来 还需将产品数据、供应链数据串联。我们将生产数据流分为两个环节:一、打通生产计划与执行系统的数据流;二、执行与监控和现场设备的数据流。
结果显示, 83%的受访企业表示已打通ERP和MES的数据流打通。62%的企业继续向 下打通MES到现场设备的数据流。但仅有47%的企业打通了产品数据流,44%的企业打通供应链数据流。而且考虑到我们调查的企业均为资质较好且为中等以上规模,这一系列比率显然高于中国整体平均水平。
从行业角度来看,航空航天领域全部受访企业已经打通从生产计划到执行的数据,但从生产执行到现场设备、产品以及供应链的数据链条连通相对滞后,提升空间大。电子组件及电器制造行业产品数据流 和供应链数据流连通情况高于其他行业,数字化工厂整体水平较高。产品质量可谓是制药行业的生命,而打通产品数据流的制药企业仅占33%,行业需要强化产品全生命周期可追溯,提升产品质量管控能力。汽车及汽车零部件以及高端装备制造都在产品数据流方面领先(见下图)。

▲ 受访企业数据连通情况(按行业)
打通“次元壁”
未来数字世界和现实世界会是一体两面,打通数据流也是数字孪生(digital twin)操作的基础。德勤认为数字孪生是物理实体或流程的准实时数字化镜像,有助于企业绩效提升。数字孪生往往包含“数字产品孪生”、“生产工艺流程数字孪生”和“设备数字孪生”不同层面但可以高度集中统一的数据模型。
数字产品孪生领域,特斯拉公司为其生产和销售的每一辆电动汽车都建立 数字孪生模型,相对应的模型数据都保存在公司数据库。每辆电动车每天 报告其日常经验,并通过数字孪生的模拟程序使用这些数据来发现可能的 异常情况并提供纠正措施。通过数字孪生模拟,特斯拉每天可获得相当于 160万英里的驾驶体验,并在不断的学习过程中反馈给每辆车。生产流程数 字孪生领域,一些嗅觉敏锐的工厂及生产线开始引入数字孪生,在建造之 前,对工厂进行仿真和模拟,虚拟出建造工厂的最佳流程,再将真实参数 传给实际的工厂建设,有效减少误差和风险。待厂房和生产线建成之后,日常的运行和维护通过数字孪生进行交互,能够迅速找出问题所在,提高工作效率。
Gartner对美国、德国、中国与日本的202位企业的调查发现,到2020年,至少50%年收入超过50亿美元的制造商将为其产品或资产启动至少一项数字孪生项目,届时参与使用数字孪生技术的企业数量将增长3倍。预计在今后数年时间,将有数以亿计的用户使用数字孪生操作,它将被企业用于规划设备 服务、生产线操作、预测设备故障、提高操作效率、加速新产品开发等。在未来,这项技术有望与工业生产彻底融合,推动智能工业进入新阶段。
如何创建数字孪生?德勤认为数字孪生的创建包含两个主要关注领域:设计数字孪生的流程和产品生命周期的数据要求—— 从资产的设计到资产在真实世界中的现场使用和维护;创建使能技术,整合真实资产及其数字孪生,使传感器数据与企业核心系统中的运营和交易信息实现实时流动。
智能工厂的落地实施还要看企业痛点,有的企业要提升产品质量,有的企业要实现产品设计生产和管理的数字化,由于企业往往难以承受“全家桶”解决方案,可以先解决眼前问题,但一定要有长远规划,以免以后无法实现互联互通。
—— 朱毅明,和利时集团总工程师
深挖设备和用户价值
制造型企业面临愈发激烈的市场竞争和日益透明的产品定价,不得不寻找新的 价值来源。德勤智能制造调研结果显示,设备和用户价值深度挖掘是企业智能制造部署第二重点领域。62%的受访 企业正积极部署设备和用户价值深度挖掘,其中41%的企业侧重设备价值挖掘,21%的企业侧重用户价值挖掘。
围绕设备进行价值挖掘可以说是制造型企业的天性。如在研发设计阶段,嵌入新技术,生产更智能或更多样化的产品;在销售阶段,提供设备相关金融服务;在售后阶段,对出厂设备和产品进行实时数据采集和监控,并进行性能分析、预测性维护等,既提升安全性,也为企业创造更多服务机会。
虽然起步较晚,制造型企业也在探索和尝试对用户价值进行深度挖掘,其中以C2M (customer-to-manufactory,客户到制造)最受瞩目。C2M体现了定制化生产的特性,使制造商直接面对用户,以满足用户个性化需求;同时通过减少中间环节降低成本、提升效率。
例子:红领集团通过打造C2M电商平台、柔性供 应能力和大数据能力实现了大规模定制 化。顾客可以在其C2M电商平台选择款式、工艺、材料并下单。平台快速收集顾客分散、个性化需求数据的同时,大数据和云计算技术按客户需求匹配产品数据模型,其款式数据和工艺数据能满足超过百万万亿种设计组合,覆盖99.9%的个 性化设计需求。当版型确定后,系统自动生成工艺数据,工艺数据发送至工厂,工厂进行生产交付。整个流程从下订单到产 品出厂仅需7个工作日,并做到按需生产、零库存、一人一版、一衣一款。
阿里巴巴的“淘工厂”集结上万家工厂,将电商买家订单与制造厂商产能进行对接,把柔性产能档期联网,解决电商买家有订单无工厂,制造企业有产能无订单的结症。
工业物联网的三类场景
智能制造要求制造系统具备感知、分析、决策和执行的能力,而这些能力的核心均涉及物联网相关技术,如面向感 知的物联技术(传感器、RFID、芯片)、面向分析的工业大数据分析和面向决策及服务的应用平台。
德勤调研结果显示,目前中国制造企业物联网应用以感知为重点,分析和服务交融将是未来物联网建设重点。受访企业普遍建立系统以传感器采集动态数据,但数据分析和平台应用相对滞后。
从行业应用来看,电子及电器行业传感 器和平台应用最为普及,76%的受访企业利用传感器采集数据,43%的企业利用物联网平台,但仅有33%的企业采用大数据技术分析所采集的数据。汽车及零部件制造行业传感器技术应用也有较高普及率达73%,但大数据和平台应用低于其他受访行业。制药行业大数据技术利用最为积极,因为医药行业早已面临海量数据和非结构化数据挑战(见下图)。
▲ 受访企业典型物联网相关技术应用情况
感知仅是物联网应用的初级阶段,以数据洞察指导行动,从而提高效率,或者与服务交融创造新价值,才是物联网的 核心。云平台通过提供强大的数据传 输、存储和处理能力,帮助制造企业采 集和处理大量数据。工业云平台不仅能 够实现企业通过平台完成产品的设计、 工艺、制造、采购、营销等环节,还将改变传统生产方式和制造生态,创造新的收入来源和商业模式。中国制造企业云部署现状如何?
德勤调研发现,中国制造企业云部署积极性不高。53%的受访制造企业尚未部署工业云,47%的企业正在进行工业云部署,其中27%的企业部署私有云,14%部署公有云,6%部署混合云(见下图)。上云可以大幅降低每个单元的储存和计算成本,甚至通过跨界创造新的商业模式,但也带来了复杂性。企业担心一旦将诸如工厂生产过程、资产性能管理的数据放到 云平台上之后,信息安全、知识产权问题会接踵而至。除此之外,很多企业尚未明 确工业云在企业层面的商业应用和相关能力欠缺也是导致企业云部署积极性不高的原因。
对于选择公有云还是私有云,很大程度取 决于企业的关注点不同。如果企业只是 聚焦自己的生产制造,降本增效,往往不会选择公有云;如果企业聚焦商业模式创 新和产品转型,则会天然的更倾向于选择公有云或混合云,因为往往涉及服务平台,需要做到一定程度上的兼容和融合。由于目前国内比较常见的工业云的部署 以云的基础功能为主,企业把云看作虚拟服务器,在云上做存储、计算,只有少数企业通过云部署改变生产方式和制造生态,进行公有云和混合云部署的企业仍为少数。

▲ 受访生产型企业工业云部署
未来企业很大部分增值将来自跨企业活动,从长远看,公有云、混合云是大趋势,因为只有这样才能实现数据交换和资源共享。私有云虽然安全,但很可能被孤立在新的商业模式和新的生态圈之外。
—— 贺东东 树根互联CEO
德勤认为物联网在智能制造领域的应用场景主要分为三类:设备与资产管理、产品洞察和服务创新。
管理设备与资产
具备感测与联网功能的系统与大数据结合,可以实现设备的监控和管理,如远程监控、预测性维护和互联现场等。远程监控以物联网替代传统的人工巡检机制,通过传感器远距离将设备数据传输到运营中心。预测性维护打破传统工厂 按计划进行定期维护设备的运营方式, 通过物联网对设备整个生命周期进行全程监控,并预测设备未来可能发生的故障,提前制定预防性维护计划,减少故障率并提高生产效率。
物联网还可以连接和监控厂房的工业装置和设备,获得有见解的分析,从而帮助跨工业设备、 生产线以及在整个工厂范围内优化性能和效率。当然,除了新厂房,老厂房和设备在没有更新换代之前,也有联网监控的需要,如何在现有设备上进行物联网改造是值得企业关注的问题。
洞察产品
制造企业往往不太了解自己的产品如何被使用,而物联网将改变这一现状。在产品投入使用后,制造厂商可以通过物 联网与产品建立并保持联系,收集动态数据,以更加系统的方式实时地持续地 分析产品使用情况。在了解客户对产品的使用方式后,厂商还可以基于数据预测客户需求,开发个性化产品和新的服务项目,提高产品附加值。
服务创新
基于数据和平台提供后市场服务,物联网 与服务交融实现商业模式创新。物联网协助制造企业更有效捕捉和预测市场需求,创造动态化、个性化的智能服务、咨询服务、数据服务、物联网金融与保险 等新的服务种类。这类应用将打破企业原来的边界,从全社会的维度思考制造资源的优化,客户和制造端的互动以及各种商业模式的创新。
企业需要评估自身业务需要,明确商业目标、相关流程和预期结果的范围,在考虑技术可扩展性、性能、带宽经济和技术创新等级后,才能对数据和物联网系统的处理架构做出明智的选择。
商业模式重构
智能制造不仅能够帮助制造型企业实现降本增效,也赋予企业重新思考价值定位和重构商业模式的契机。同时,新进入者也在不断挑战传统市场参与者的地位,众多技术型企业加入战场推动工业企业探索商业模式上的创新。
德勤调研发现企业对未来商业模式的规划大致呈四类:30%的受访企业未来商业模式将以平台为核心,26%的企业走规模化定制模式,24%以“产品+服务”为核心向解决方案商转型,12%以知识产权为核心(见下图)。平台型商业模式定位以提供多种软件服务和搭建生态系统为核心,未来可能不会出现类似BAT这样的行业巨头,但不乏垂直行业领军企业或平台。规模化定制模式,如C2M已经不局限于服装制造,而延伸到汽车和装备制造等行业。“产品+服务”为核心旨在围绕客户需求提供解决方案,是目前很多企业在做的。以知识产权为核心的企业往往通过专利战略,形成技术壁垒占领市场。

▲ 受访企业未来商业模式定位
不同商业模式的价值定位和价值创造方式不同,所面临的挑战也不尽相同(见下图)。企业需要持续审视自己的商业模式,通过评估自身运营情况进行适当地改善并定期评估其他商业模式是否具有可行性。

▲ 不同商业模式特点及挑战
人工智能颠覆制造和服务业
人工智能对制造业的影响主要来自两方面:一是在制造和管理流程中运用人工智能提高产品质量和生产效率;二是对现有产品与服务的彻底颠覆。
随着国内制造业自动化程度提高,机器人在制造过程和管理流程中的应用日益泛,而人工智能更进一步赋予机器人自我学习能力。结合数据管理,导入自动化设备及相关设备的联网,机器人通过机器学分析,可以实现生产线的精准配合,并更准确的预测和实时检测生产问题。
人工智能在制造业产品和服务领域的应用则更具有颠覆性。产品本身就是人工智能的载体,硬件与各类软件结合具备感知、判断的能力并实时与用户、环境互动。而产品的功能和服务,也将颠覆原有生态系统。以汽车产业为例,传统汽车行业的竞争格局是金字塔型——整车厂处于顶端,各级别供应商跟随其后。但是在智能汽车时代,整车厂的主导地位将受到严峻挑战,零部件厂商、互联网巨头、算法公司、芯片制造商、传感器供应商等企业无不加快对无人驾驶技术的研发和商业化步伐,并期望通过占据技术制高点 打破汽车产业的生态平衡。
中国制造企业人工智能应用情况如何?
德勤智能制造调研发现,51%的受访企业在制造和管理流程中运用人工智能,46% 的受访企业在产品和服务领域已经或计划部署人工智能(见下图)。制造和管理流程中人工智能的运用更偏向系统自动化和制造精益化,目的是提高生产效率和产品质量,同时人也被解放出来,可以去思考更复杂的问题。主要应用场景包括使用机器人实现流程自动化、柔性制造、定制化生产、质量检测等。在产品和服务领域人工智能的运用更侧重产品和服务与使用者的互动,典型应用包括研发和新品测试、用户行为分析、自动驾驶等。

▲ 受访企业人工智能应用及部署情况(整体)
当然人工智能仍处在其发展早期,技术突破及商业论证需要更长时间。另外,人工智能应用环境和基础设施的完善程度,信息和安全法规、企业自身的能力都成为企业面临的主要挑战。我们发现,对于尚未部署人工智能的制造企业来说,缺乏投资人工智能的商业论证、尚不具备建立和支持人工智能的系统能力、尚不明确部署人工智能的前提为主要挑战(见下图)。

▲ 受访企业尚未部署人工智能的主要原因
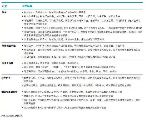
人工智能正迅速渗透各行各业。汽车及汽车零部件制造、高端装备制造、电子及电器制造三个行业在制造流程中采用机器人的比例过半。汽车及零部件制造行业使用机器人的企业比例达到80%,预示未来工业机器人的市场增量将主要来自非汽车行业。在产品和服务领域已 经或计划部署人工智能的行业分布比较均匀,高端装备制造和制药比例较高,但其他行业如新材料、汽车及零部件、航空航天、电子及电器也正在或计划部署人工智能。

▲ 受访企业人工智能应用及部署情况(按行业)
关于人工智能在制造业应用,设备相关的应用(如物流、盘产)还比较多,但是工艺相关 领域需求较少。
—— 赵金元,太极集团业IT事业一部总经理
行业对人工智能的理解已随着算法、技术和应用的发展,越来越加深。对于企业而言,应跳出人工智能仅是“机器换人”的既定思维,在精益制造、产品质量、用户体验等多方面进行部署。

▲ 人工智能行业应用场景
三招跨越能力鸿沟
重构商业模式是一项复杂艰巨的任务,我们请企业就实现构想中的商业模式所面临的能力鸿沟进行打分,综合来看,商业模式优化、创新管理以及云部署为企业能力建设三大关键任务,德勤建议分别从以下几个方面入手提升能力:

▲受访企业亟待提高的能力(企业自我评估权重打分,分值越高能力越弱)
商业模式优化
优化商业模式可能仅需要改变或改进目前模式中部分元素,也可能涉及改变整体运营模式的重大转型。在过去的15年里,由于技术、通信、物流和交通等方面的迅速进步,整体运营模式的重大转 型已更为常见。企业需要运用行之有效 的方法和工具,从以下工作流程各环节入手优化商业模式。
企业转型整编:优化现有商业模式,包括从原材料采购到产品销售过程所涉及的一切环节,挖掘可以整体改动或局部改进的待优化环节,以支持新的商业模式。
重新配置信息技术系统:企业需要探索、设计与实施基础设施及信息技术系统的改进。
重新调配人员:人尽其用是企业转型可持续性的关键之一。重新调配人员侧重于设计和实施人员调度,以支持新商业模式,并实现从原有模式到新模式的顺利过渡。该环节还包括制定新的关键绩效指标及汇报关系以支持新商业模式。
重组法律、财务及税务架构:商业模式优化方案的设计和实施通常涉及许多复杂的法律实体及税务架构上的改变。企业管理团队需要分析不同方式的利与弊。如新商业模式下所得税和转让定价事项有何变化,增值税和关税对新商业模式可能产生的影响。
创新管理
创新管理的目标包括优化创新产品管理、 优化生命周期成本、优化资本使用效率和优化风险管理。
优化创新产品管理:建立统一的产品管理体系(包括有形 的产品和服务),优化决策流程,提高决策效率
优化生命周期成本:通过产品生命周期的最优化运作,优 化产品投资成本和运营成本
优化资本使用效率:通过监控、评估和KPI管理,优化产品 管理、提升资本使用效率
优化风险管理:有效管理创新过程中的市场风险和数 据安全风险等诸多风险
值得注意的是,单纯的产品创新管理并 不能令企业长久保持竞争优势。如今,几乎所有产品类别都处于激烈的竞争之中,任何新产品的任何独特优势都会被快速吞噬。组合多种创新类型可以帮助公司拥有更好的财务回报。虽然不能把这些公司的绩效全部归功于创新,但创 新有助于提升一家公司的机制,包括投资者对它未来的预期。
云部署
仅仅把数据和应用转移到云上是远远不够的,大多数情况,上云会牵涉多个业务功能,影响企业的供应商、财务报表和客户,企业需要长远规划,分步执行。企业还需要充分考虑人力资源和数字化程度如何与云部署配合。
规划:审视企业现有商业模式并探讨是否有其他可行的商业模式,根据商业模式 制定云部署战略,进行商业论证和自身能力评估。
执行:执行阶段可以分四步走,第一步是SaaS 部署,包括ERP,CRM,人力资源转型和其他软件部署;第二步是个性化部署,包括应用开发、架构搭建和平台部署;第三步为云迁移,其间可能需要对应用软件进行更新和调整。第四步为引入大数据分析平台。
今天的市场变得越来越多样化,消费者的需求在不断变化。同时,产品、生产流程和服务的数字化、智能化已是大势所趋,受此趋势影响,工业企业正在加快智能制造部署,并不断审视商业模式,并制定有效策略,以期从运营和战略层面推动实际价值的创造。
小结
随着全球新一轮科技革命和产业变革加紧孕育兴起,加上我国制造业转型升级形成如今的历史性交汇。智能制造在全球范围内快速发展,已成为制造业重要发展趋势,对产业发展和分工格局带来深刻影响,推动形成新的生产方式、产业形态、商业模式。但是风险与机遇并存,企业应该从商业模式优化、创新管理以及云部署三个大方向对自己转型升级,以应对未来挑战。