荣格工业资源APP
了解工业圈,从荣格工业资源APP开始。
敏感肌肤及其衍生的屏障受损、瘙痒等问题,日益成为全球护肤品与皮肤医学领域关注的焦点。其病理机制复杂,核心在于TRPV4介导的钙信号通路与NF-κB调控的炎症反应交叉互作,形成炎症持续、屏障脆弱与神经高反应性的恶性循环,单一成分往往难以实现全面干预,亟需开发多靶点协同作用的新型活性成分。近日,尚捷优蓝研究院李丽教授团队于国际期刊《Scientific Reports》上发布重要科研成果,首次全方位揭示传统中药麒麟竭(Daemonorops draco Bl.)中活性单体XJ-2黄烷素,通过多靶点、多通路协同作用,在舒缓敏感、修复屏障及抑制瘙痒等方面的分子机制与转化潜力,为功能性护肤与皮肤外用制剂研发提供了创新思路。
精准筛选:从麒麟竭到活性单体XJ-2
麒麟竭作为传统中药,具有活血、生肌等功效,但其具体的活性成分及分子机制长期未明。研究团队通过系统提取分离,从麒麟竭中获得7个单体化合物(XJ-1 ~ XJ-7)。在UVB诱导的HaCaT角质形成细胞损伤模型中,通过对比抑制炎症因子IL-1β、TNF-α和PGE-2表达的能力,筛选出了活性最显著的化合物——(2S)-5-甲氧基-6-甲基黄烷-7-醇,即XJ-2。

多靶点协同基质:多维度切断敏感肌“炎症 屏障 神经”循环
敏感皮肤问题的核心在于炎症持续、屏障脆弱与神经高反应三者相互加剧的恶性循环。研究发现,XJ-2能通过多靶点同步干预,有效打破这一循环。
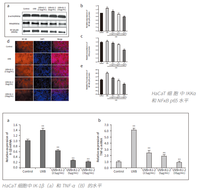
1. 靶向TRPV4受体,阻断瘙痒与屏障损伤的关键通路
研究揭示,UVB照射可激活皮肤角质细胞中的TRPV4离子通道,引起钙离子(Ca2+)大量内流,破坏细胞内钙稳态。高钙水平进一步刺激ROS过量产生,而ROS的积累又反噬激活TRPV4,形成“ROS–TRPV4–Ca2+”恶性循环。这不仅直接导致氧化应激和细胞损伤,还是引发皮肤瘙痒感觉的关键机制。XJ-2能够显著抑制UVB诱导的TRPV4蛋白的表达,并逆转TRPV4激动剂引发的钙内流,从而在源头上切断这一瘙痒与损伤的共犯通路。
2. 双通路协同修复UVB损伤的皮肤屏障
XJ-2通过“抗炎-修复”双效协同机制,系统性修复UVB导致的皮肤屏障损伤:
靶向抗炎通路:XJ-2通过抑制IKKα磷酸化及NF-κB p65核转位,有效阻断NF-κB信号通路的过度激活,显著降低下游关键炎症因子IL-1β、TNF-α的表达,从源头遏制炎症对屏障结构的持续破坏。

屏障结构重建通路:研究证实,UVB引起的炎症反应会导致关键屏障蛋白降解。XJ-2能同步上调三类核心屏障蛋白的表达:丝聚蛋白(FLG)作为角质层的骨架蛋白,可修复物理屏障的致密结构;水通道蛋白3(AQP-3)负责跨膜水转运,可恢复皮肤水合功能,缓解干燥;紧密连接蛋白1(CLDN1)则对维持细胞间连接、修复渗透屏障至关重要。XJ-2通过促进这三类蛋白的合成,直接重建皮肤“物理-保湿-防御”三重屏障。

3. 多维度作用形成正向闭环
XJ-2对TRPV4的抑制,不仅缓解了瘙痒和钙超载带来的细胞损伤,也间接减少了ROS爆发和炎症启动。而其抗炎与直接修障的双通路作用,又能降低神经末梢周围的炎症刺激,进一步缓解神经高反应。这三重机制相互增强,形成了“抑痒-抗炎-修障”的正向干预闭环。

产业应用与市场前景
XJ-2的多靶点、多维度作用特性,使其在功能性护肤品及皮肤医学制剂中展现出广阔前景:
抗敏修复系列:针对泛红、脱屑、干燥等敏感症状,可开发精华、面霜等产品。XJ-2能同时实现“抗炎”与“屏障重建”,为肌肤提供从缓解症状到巩固防御的双重保障,符合市场对“修护型护肤”的迫切需求。
防晒与晒后修护:添加于防晒产品中,可通过源头抑制UVB诱导的ROS-NF-κB炎症轴及TRPV4激活,起到“预防光损伤与光瘙痒”的增效作用;用于晒后修护凝胶或面膜,则可快速舒缓灼热、修复屏障,提升产品“护城河”。
即时舒缓产品:针对环境刺激或敏感肌突发性的刺痒、灼热感,利用XJ-2快速抑制TRPV4受体活化的特性,可开发局部点涂精华或喷雾,实现即时镇定,满足消费者对“快速响应”舒缓方案的需求。
特应性皮炎等病理皮肤辅助护理:其兼具的抗炎、修障、止痒综合功效,使其在特应性皮炎、玫瑰痤疮等慢性皮肤问题的日常护理中极具潜力。作为功能性护肤品成分,可为药物治疗提供有益的协同支持,帮助改善皮损、减少复发、提升患者生活质量。
展望
此项研究深度解析了麒麟竭活性单体XJ-2的多靶点协同作用机制,不仅为深入理解敏感性皮肤的复杂病理提供了新的科学视角,也为开发具有综合改善功效的活性原料奠定了实验基础。该成果不仅体现了传统植物成分在现代皮肤科学中的转化潜力,也为以靶点机制为导向的原料创新研究提供了具有参考价值的范例。尚捷优蓝表示,未来将持续为市场提供兼具高效与安全的前沿解决方案,以基础研究赋能产业升级,助力中国化妆品产业加速迈向科技驱动、安全为本的高质量发展新征程。
投稿:尚捷优蓝
来源:荣格-《国际个人护理品生产商情》
原创声明:
本站所有原创内容未经允许,禁止任何网站、微信公众号等平台等机构转载、摘抄,否则荣格工业传媒保留追责权利。任何此前未经允许,已经转载本站原创文章的平台,请立即删除相关文章。

