荣格工业资源APP
了解工业圈,从荣格工业资源APP开始。
低空经济作为新质生产力的典型代表,正通过“技术-场景-产业”的良性循环,推动经济高质量发展。中商产业研究院分别就中国低空经济、无人机、eVTOL三大方向,基于2025-2030年五年周期,就市场规模、投资前景、重点城市、重点公司等进行研究预测。
01
一、 市场规模预测(2025-2030)
01
低空经济
2024年中国低空经济市场规模达到约6702.5亿元。中商产业研究院分析师预测,2025年中国低空经济市场规模将达到1.5万亿元,2030年市场规模将达到2万亿元。

数据来源:中国民航局、中商产业研究院整理
02
无人机行业
中国无人机市场规模从2021年的769.80亿元增长至2024年的1108.49亿元,年均复合增长率为12.9%。中商产业研究院分析师预测,2026年中国无人机市场规模将达到1497.02亿元。

数据来源:中国民航局、中商产业研究院整理
03
eVTOL行业
2024年中国eVTOL市场规模约为32亿元,同比增长226.5%。中商产业研究院预测,2026年中国eVTOL市场规模将增至95亿元。

数据来源:中国民航局、中商产业研究院整理
02
二、 重点城市与重点公司(2025-2030)
01
低空经济——重点城市
中国低空经济产业已形成较为清晰的城市竞争梯队。北京、成都、深圳位居前三,西安、上海紧随其后。从区域分布来看,东部地区优势明显,占据前十名中的五席(北京、深圳、上海、广州、南京);西部地区有三个城市入围(成都、西安、重庆);中部与东北地区则分别以长沙和沈阳为代表。

资料来源:中商产业研究院整理
02
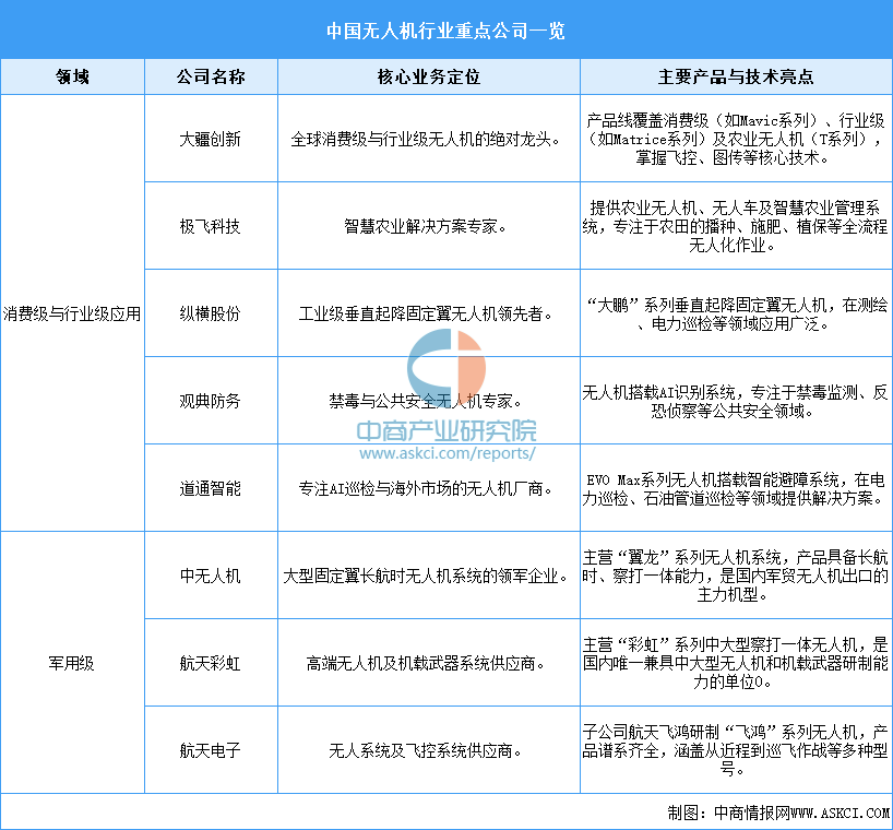
无人机——重点公司
大疆创新在全球消费级与工业级市场持续领先;极飞科技深耕智慧农业;纵横股份等聚焦工业级垂直起降无人机;中无人机、航天彩虹主导高端军用察打一体市

资料来源:中商产业研究院整理
03
eVTOL——重点公司
中国eVTOL企业呈现多元化竞争格局,亿航智能、沃飞长空、沃兰特航空、小鹏汇天、峰飞航空等头部企业,通过技术差异(倾转旋翼/复合翼)和场景深耕(载人/物流)抢占市场先机

资料来源:中商产业研究院整理

