荣格工业资源APP
了解工业圈,从荣格工业资源APP开始。
近日,MPS芯源系统(NASDAQ代码:MPWR)正式发布业界首款用于48V系统的车规级全集成电子保险丝(eFuse)—— MPQ5884,以高度集成、全面保护、智能可靠为优势,助力整车设计优化空间布局,进一步实现降本增效。

MPQ5884产品图
当前,48V系统正成为下一代汽车电子电气架构的核心,其不仅支持更高功率的负载,减少了整车线束质量,更为高级辅助驾驶(ADAS)、车载互联、电控等系统提供了稳定的供电基础。电子保险丝作为整车架构电路保护的关键部件,广泛应用于汽车域控制器以及配电盒,为线束及负载提供更先进的保护。
MPS推出的电子保险丝产品——MPQ5884,可覆盖6-60V宽电压输出范围,支持最高80V抛负载与最低-60V反向耐压。额定电流覆盖7A到25A应用。芯片支持低功耗模式,在该模式下静态电流仅为25uA,且在负载突变时可自行切换回正常模式,避免输出掉电。
功能高度集成,构建系统安全屏障
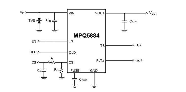
MPQ5884集成了多种诊断及强大的保护功能,可提高系统性能与稳定性。除了可配置的I2T过流保护之外,无须其他外部电路即可实现输入防负保护、反流保护、开路诊断、失地保护,且负载电流信息和芯片温度也可实时读取。

MPQ5884典型应用图
以更小的封装,优化空间布局
作为业界首颗全集成48V系统的电子保险丝,MPQ5884采用了 QFN-30 (5mmx6mm) 封装,实现了更紧凑高效的设计。与当前主流的控制器方案相比,这一封装可以极大减少占板面积,并进一步节省物料成本。
应用场景广泛,支持功能安全系统设计
专为应对严苛的汽车瞬态抗扰标准(ISO 7637-2/16750-2/21780等)而设计,MPQ5884不仅通过了AEC-Q100 Grade 1认证,满足车规最高可靠性标准,而且可提供MPSafe™功能安全支持文档,助力ASIL等级系统设计。
在实际应用中,可适用于如下多种高要求的汽车电子场景:
-保险丝与继电器替代:提升过流保护精度、提高寿命
-48V系统驱动模块:如电机、加热器、水泵等
-电源分配单元(PDU) 与 电池管理系统(BMS)
-阻性、容性、感性负载开关控制
产品购买与技术支持
除MPQ5884外,MPS还将陆续推出MPQ588X系列产品,覆盖7A-25A电流范围。7A-15A产品为彼此兼容的QFN (5mmx6mm) 封装,25A为QFN (6mmx8mm) 封装。目前,MPQ5884已正式量产,可在MPS官网直接购买。此外,系列中的其他产品也均可提供样品。

