荣格工业资源APP
了解工业圈,从荣格工业资源APP开始。
11月27日,卫健委食品安全标准与监测评估司发布2025年第7号公告,批准威尼斯镰刀菌蛋白、接骨木莓花色苷、油橄榄果多酚为新食品原料。
同时批准或扩大应用食品营养强化剂新品种,如β-丙氨酸、(6S)-5-甲基四氢叶酸,氨基葡萄糖盐、6S-5-甲基四氢叶酸钙、食品添加剂甜菊糖苷(酶转化法)、食品营养强化剂 2’-岩藻糖基乳糖、碳酸钙(海藻来源)等。

图源:食品安全标准与监测评估司
01 威尼斯镰刀菌蛋白等3 种新食品原料
一、威尼斯镰刀菌蛋白
威尼斯镰刀菌蛋白在2025年7月10日完成安全评估,公开征求意见。
威尼斯镰刀菌蛋白是以威尼斯镰刀菌(Fusarium venenatum)A3/5菌株或TB01菌株为生产菌,经发酵、脱核酸、灭活、过滤等工艺制成,其主要营养成分为蛋白质(≥50.0 g/100 g,以干基计)、脂肪和膳食纤维等。威尼斯镰刀菌属丛赤壳科镰刀菌属真菌。


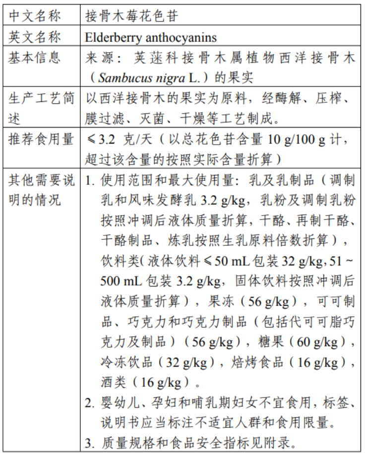
二、接骨木莓花色苷
接骨木莓花色苷在2025年5月9日进入征求意见公示期。
接骨木莓花色苷是以荚蒾科接骨木属植物西洋接骨木(Sambucus nigra L.)的果实为原料,经酶解、压榨、膜过滤、灭菌、干燥等工艺制成。西洋接骨木原产于欧洲等地区,目前在我国山东、浙江、江苏等地区广泛种植。
接骨木莓花色苷含有矢车菊素-3-O-葡萄糖苷等花色苷类物质,其推荐食用量≤3.2克/天(以总花色苷含量10 g/100 g计,超过该含量的按照实际含量折算)。


三、油橄榄果多酚
油橄榄果多酚在2025年1月6日通过安全评审并公开征求意见。
油橄榄果多酚是以木犀科木犀榄属植物木犀榄(Olea europaea L.)的果实为原料,经乙醇提取、过滤、浓缩、脱脂、干燥、粉碎等工艺制成。
木犀榄又称油橄榄,原产于地中海沿岸国家,目前在我国广东、甘肃和云南等地区广泛种植。油橄榄果多酚含有毛蕊花苷等多酚类物质,其推荐食用量为≤600 毫克/天(以总多酚含量10.0 g/100 g计,超过该含量的按照实际含量折算)


据了解,此次获批的油橄榄果多酚是由信达大健康申报完成,其品牌原料 Opextan® 橄榄果提取物,是从意大利科拉蒂油橄榄提取而来,富含毛蕊花苷等多酚类活性成分,且已获美国 GRAS 认证。
02 分支酶等8种食品添加剂新品种
一、食品工业用酶制剂新品种

本次发布公告的分支酶来源于枯草芽孢杆菌(Bacillus subtilis),作为食品工业用酶制剂新品种,主要用于增加淀粉的分支度,如在淀粉加工生产麦芽糊精过程中使用。
二、食品营养强化剂新品种
中文名称:β-丙氨酸
英文名称:β-Alanine
功能分类:食品营养强化剂


本次发布公告的β-丙氨酸作为食品营养强化剂新品种,用于除13.01~13.04外的其他特殊膳食用食品(仅限运动营养食品)(食品类别13.05)。
该物质作为食品营养强化剂,用于强化食品中β-丙氨酸的含量。
三、扩大使用范围的食品营养强化剂

按照《食品安全国家标准运动营养食品通则》(GB 24154)规定,叶酸为运动营养食品可添加的营养素。原国家卫生和计划生育委员会2017年第8号公告批准食品营养强化剂新品种(6S)-5-甲基四氢叶酸,氨基葡萄糖盐作为叶酸的一种化合物来源用于固体饮料等食品类别。本次公告扩大使用范围用于除13.01~13.04外的其他特殊膳食用食品(仅限运动营养食品)(食品类别13.05),增加食品中叶酸含量。
原国家卫生和计划生育委员会2017年第13号公告及相关公告批准食品营养强化剂新品种6S-5-甲基四氢叶酸钙作为叶酸的化合物来源用于调制乳粉、固体饮料、特殊医学用途配方食品(13.01中涉及品种除外)等食品类别。本次公告扩大使用范围用于小麦粉(食品类别06.03.01),增加食品中叶酸含量。
四、增补质量规格要求的食品添加剂
1.食品添加剂甜菊糖苷(酶转化法)
该物质的质量规格要求按照国家卫生健康委员会2024年第 2 号公告执行[附录 A 用于生产甜菊糖苷(酶转化法)的生产菌信息除外],该食品添加剂新品种的生产菌信息见下表。

甜菊糖苷(酶转化法)作为甜味剂已列入2024年第2号公告及相关公告,其使用范围和使用量执行GB 2760及相关公告中已批准甜菊糖苷的规定。
本次公告的甜菊糖苷(酶转化法)是新生产菌来源的食品添加剂。经安全性评估,甜菊糖苷(酶转化法)在已批准食品类别中可以安全使用,其质量规格按照公告的相关要求执行。
2.食品添加剂甜菊糖苷(发酵法)
中文名称:甜菊糖苷(发酵法)
英文名称:Steviol glycosides from fermentation
功能分类:甜味剂

本质量规格要求适用于以葡萄糖为原料,经发酵后通过灭活、树脂处理、浓缩、结晶、干燥制得的食品添加剂甜菊糖苷(发酵法)。甜菊糖苷(发酵法)的生产菌应经过安全性评估并符合附录A的要求。


甜菊糖苷作为甜味剂已列入《食品安全国家标准食品添加剂使用标准》(GB 2760)。
本次公告的甜菊糖苷(发酵法)是利用新生产工艺制得的食品添加剂新品种,其使用范围和使用量执行GB 2760及相关公告中已批准甜菊糖苷的规定。该物质作为甜味剂,改善产品口感、替代蔗糖。
3.食品营养强化剂2’-岩藻糖基乳糖
该物质的质量规格要求按照国家卫生健康委员会2023年第 8 号公告执行(附录 C 用于生产2’-岩藻糖基乳糖的生产菌信息除外),该营养强化剂新品种的生产菌信息见下表。

2’-岩藻糖基乳糖作为食品营养强化剂已列入国家卫生健康委2023年第8号及相关公告,允许用于调制乳粉(仅限儿童用乳粉)、婴儿配方食品、较大婴儿和幼儿配方食品以及特殊医学用途婴儿配方食品等食品类别。
本次公告的2’-岩藻糖基乳糖是新生产菌来源的营养强化剂新品种。
4.食品营养强化剂碳酸钙(海藻来源)
中文名称:碳酸钙(海藻来源)
英文名称:Calcium carbonate(Calcified Lithothamniontophiforme source)
功能分类:食品营养强化剂
本质量规格要求适用于以特定品种的海藻(Lithothamnion tophiforme)为原料,经从海床收割,经清洗和筛选,用含H2O2 的水在75℃条件下加热1 小时进行杀菌,再经干燥,过磁,研磨,过筛等处理制得的食品营养强化剂碳酸钙(海藻来源)。

钙作为营养强化剂已列入《食品安全国家标准食品营养强化剂使用标准》(GB 14880),允许用于调制乳等食品类别,碳酸钙是钙的一种化合物来源。本次公告的碳酸钙是由新生产原料海藻制得,使用范围和使用量与GB 14880中已批准钙的规定一致。碳酸钙(海藻来源)是作为钙的化合物来源,增加食品中的钙含量。
另外,还批准了3 种食品相关产品新品种,分别是C.I.颜料白21 \滑石粉\等。
信息来源、图源:卫健委食品安全标准与监测评估司发布2025年第7号公告