荣格工业资源APP
了解工业圈,从荣格工业资源APP开始。

近日,食品巨头雀巢与其包装合作伙伴Walki集团共同宣布,为旗下知名品牌MAGGI杯面成功开发并推出一款创新的纸基封盖。该产品目前已率先在马来西亚和新加坡市场上市。
此次合作旨在应对亚洲地区每年消费数十亿杯方便面所带来的巨大环境挑战。传统杯盖多采用铝材或塑料,虽功能性强但存在碳足迹高、回收困难等问题。新型的纸基杯盖在确保与传统材料同等优异的密封性、防潮性和印刷适性的前提下,显著降低了环境影响,并可在废纸回收系统中进行循环利用。
雀巢公司表示,这一创新是兑现其“2025年前减少三分之一原生塑料使用”承诺的关键一步,也向消费者传递了品牌对可持续发展的坚定承诺。这不仅是一次包装技术升级,更是在竞争激烈的方便面市场中强化品牌价值、赢得消费者信任的战略举措。
尽管亚洲尚未出台类似欧盟PPWR(包装与包装废弃物管理条例)的法规,但雀巢仍能选择“先行一步”,这点尤为可贵并值得赞赏。本文将结合相关信息和目前技术发展路径做深入分析,仅供参阅!
传统杯盖和纸基杯盖的区别
为便于大家理解,特从功能性、环保性和成本几个纬度,做了如下的对比表:

显然,相较传统的铝盖和塑料盖,纸基封盖的核心突破在于,在基本不牺牲功能性的前提下,实现了环保性能的飞跃,解决了“包装功能”与“环境责任”之间的传统矛盾。
全球方便面市场及该技术的积极影响
根据世界方便面协会的数据,全球方便面消费量常年维持在千亿份以上;而亚洲是绝对主力市场,其中中国、印尼、越南、日本、韩国、新加坡等国家消费量巨大。如此庞大的基数意味着相关包装的轻微改进,都能产生巨大的市场乘数效应,尤其是中国大市场的潜力。近年来,市场在总量稳定的基础上,呈现出产品高端化、健康化的发展趋势,头部企业正通过创新驱动增长。
雀巢、Walki新技术的发展,在可预见的未来,将对相关上下游带来积极影响。
首先,新的技术能够显著减少塑料污染。直接减少了数以亿计的单片塑料盖进入环境,尤其对海洋环境保护意义重大。其次,是降低碳足迹。纸基材料来源于可再生资源(如可持续管理的森林),其整个生命周期的碳排放远低于铝和塑料。最重要的一点,是可以积极推动循环经济发展。将杯面包装从“混合材料难以回收”转变为“单一纸材易于回收”,将极大促进包装废弃物的资源化利用,符合全球各国的政策导向。
而从市场和企业角度来说,更能进一步提升品牌价值和消费者的认同。随着全球环保意识觉醒,采用绿色包装的品牌更能赢得年轻和具有环保意识消费者的青睐,从而成为重要的差异化竞争优势。
对环保纸产业发展的促进作用
首先,可以加速驱动相关技术的创新。杯封盖虽小,但对阻隔性(防油、防水、密封)要求极高,这将推动环保纸产业研发更先进的高阻隔涂层技术(如纳米纤维素、水性丙烯酸涂层、PHA、EVA等),替代传统的塑料淋膜或含铝含氟材料。
其次,新技术、新工艺会创造出高端纸品的新需求。以方便面为例,该市场将为一个全新的高端纸品类——高性能食品接触用阻隔纸——提供稳定且庞大的需求,刺激造纸企业进行相关产品升级和配套产能的投资。
同时,新的技术应用,有助于完善回收体系。此类包装的普及将倒逼和促进城市废纸回收分类体系的精细化发展,确保其能被正确回收处理。
我国方便面市场及包装优化的潜力
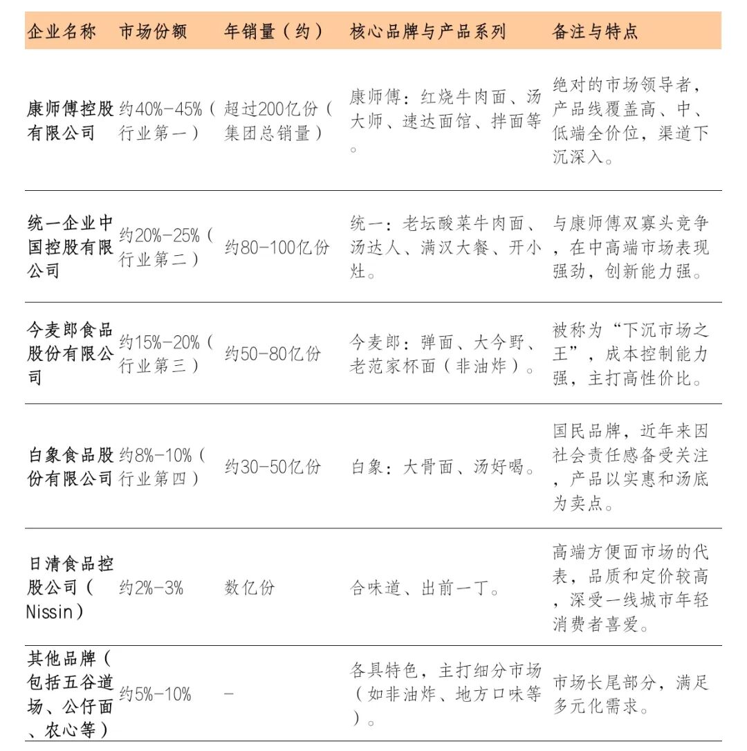
我国是全球最大的方便面消费国,年消费量约占全球总量的四成。市场呈现高度集中的双寡头格局。康师傅稳居龙头,市场份额约40%-45%,年销量超200亿份。统一位居第二,占据约20%-25%的市场份额,年销量约80-100亿份。二者合计占据中国市场近三分之二的份额。而今麦郎和白象食品作为重要的追赶者,市场份额分别约为15%-20%和8%-10%,凭借高性价比和深入下沉市场的策略占据重要地位。日系品牌日清等则主导高端细分市场,份额约2%-3%。
以下是头部企业的相关信息:

尽管近年来纸桶杯身已成为主流,但杯盖绝大多数仍采用塑料或铝塑复合盖。在“限塑令”和“双碳”目标的大背景下,消费者对环保包装的接受度和期待值日益增高。然而,成本控制是方便面行业的核心竞争点之一,目前环保包装材料的成本仍高于传统材料,导致企业进行大规模替换的动力不足。所以,需要整个社会共同努力,促进新材料、新技术的真正落地。
政策引导角度来说,国家可通过制定更严格的包装环保标准、对绿色包装技术研发和应用给予补贴或税收优惠,为行业转型提供初始动力。
同时相关协会应该引导和鼓励国内造纸企业、包装企业与高校、科研院所合作,攻关高性能纤维基食品包装材料的“卡脖子”技术,降低生产成本,实现本土化供应。
而品牌方如康师傅、统一等,可借鉴雀巢策略,将环保包装作为提升品牌形象、履行社会责任的突破口,通过市场教育让消费者愿意为可持续产品支付轻微溢价,形成良性循环。
总结与展望
雀巢与Walki的合作,为全球方便面行业的绿色转型提供了一个可行的范本。从传统铝盖、塑料盖到纸基封盖的演进,是包装领域向可持续发展迈出的坚实一步。从第一性原理角度来看,所有创新无论是技术创新还是应用创新,最核心的仍基于新材料本身的创新,只有依托纸基材料的开发并加强上下游的密切合作,才能打破创新落地的壁垒,不断尝试、不断优化,最终实现纸基封盖规模化应用的目标。
我国方便面市场容量巨大,由少数几家巨头主导。纸基杯盖技术的引入和普及,将是一个由政策引导、高端市场驱动、供应链协同的渐进过程。头部企业凭借其规模效应和品牌影响力,有能力也有责任引领这场包装革命。对于我国的纸基材料产业而言,这是一个切入千亿级消费市场、实现产业升级的关键风口,需要紧跟国际技术前沿,与方便面品牌紧密合作,共同攻克成本与性能的平衡难题,推动整个快消品包装的绿色转型。
相关的监管机构和协会,也应积极引导和支持纸基复合材料的技术研发与产业化,如能成功推进相关技术的顺利落地,不仅能满足国内方便面行业巨大的绿色升级需求,更有望在全球环保包装材料供应链中占据重要位置,推动整个纸产业向高技术、高附加值、环境友好的方向转型升级,为实现“双碳”目标做出积极贡献。
作者简介

周永平,中国散文学会会员,作协会员。毕业于西北大学材料化学专业,先后就职于多家跨国企业,熟悉材料、涂布、纸张以及印刷包装技术,目前就任中国化工情报信息协会环保纸产业专业委员会常务副主任兼秘书长,并出任中国材料与试验团体标准委员会生物基化工材料标准化技术委员会副秘书长、中国循环经济协会石油化工专委会顾问专家、中国化工学会专业会员,致力于同产业链上下游一道推进环保纸产业循环经济和可持续发展。