荣格工业资源APP
了解工业圈,从荣格工业资源APP开始。
随着科技的不断进步,对高分子材料的高温性能提出了越来越高的要求。耐热高分子材料因其在高温环境下的多种优良特性,如高温强度、耐热性、抗氧化性、低蠕变和良好的加工性能等,逐渐成为了满足高温应用需求的主流材料。
一、芳纶纸
先来说说芳纶纸的出身,芳纶纸可不是传统意义上的纸。它是一种高分子聚合材料,全名叫“聚芳酰胺纤维纸”。最早是美国杜邦公司在 20 世纪 60 年代搞出来的,人家可厉害了,像尼龙、特氟龙这些大名鼎鼎的材料都是它家的“明星产品”。这可不是普通的纸,它撕不烂、烧不着,甚至能上天入地、保家卫国。以前,芳纶纸被国外巨头卡脖子,价格贵得离谱,还限制我们使用。现在,中国不仅攻克了它,还把它用到了录取通知书上。
芳纶纸为啥这么牛呢?因为它继承了芳纶纤维的超强性能。强度是钢丝的五六倍,韧性是钢丝的两倍,但质量只有钢丝的五分之一。

而且它还耐酸碱腐蚀、阻燃耐高温、抗裂耐冲击,非常全能。
芳纶纸到底能干啥?航空航天是芳纶纸蜂窝最早实现规模化应用的领域。这种源自蜂巢仿生设计的材料,以比钢强度高 5-6 倍的芳纶纤维为基材,制成夹芯材料后密度仅 48kg/m³,不到铝合金的十分之一,却兼具阻燃、隔音、耐高低温(-80℃至 200℃)等特性。
它主要用于航空器的舱门、舱壁、尾翼、地板、雷达罩等部件,能均匀分散载荷以增强结构强度,同时实现轻量化目标。目前其已在国际主流机型上广泛应用:我国 C919 的舱门、客货舱地板均采用该材料,单机用量约 2.5 吨,可减重 15% 以上;欧洲空客 A380 与美国波音 787 的内饰及结构件中也大量使用,成为现代客机复合材料体系的核心组成部分。
二、苯基硅橡胶
苯基硅橡胶是种特殊的高分子材料,主链里藏着苯基硅氧烷或者甲基苯基硅氧烷的链节。别看结构复杂,它的本事可不小。不仅有甲基乙烯基硅橡胶的优点,比如压缩后不容易变形、能用的温度范围广、不怕老化、能防震防潮,还有超棒的电气绝缘性。更厉害的是,它还多了耐低温、耐烧蚀、耐辐照的本事。正因为这些特性,就算在极端环境里,苯基硅橡胶也能稳住性能,给航空航天的应用托了底。
在航空航天领域,苯基硅橡胶的应用至关重要。太空环境极为恶劣,温度变化剧烈,同时还存在辐射和臭氧等有害因素。普通材料在这种环境下难以维持性能,但苯基硅橡胶却能轻松应对。
它被广泛应用于飞机、火箭、卫星等高端装备的密封圈、垫、管材和棒材等部件的制造,确保航天器在太空中的稳定运行,为人类的太空探索事业提供了有力支持。


苯基硅橡胶之所以能在太空环境中大显身手,主要得益于其卓越的耐高低温性能。这种材料的耐温范围极为广泛,可扩展至 -70℃至 350℃,短期工作温度更可达 -110℃至 400℃。
在如此宽广的温度区间内,苯基硅橡胶都能保持良好的柔韧性和弹性,不会像普通材料那样在低温下变硬、破裂,或在高温下软化、变形。例如,在卫星的轨道运行过程中,会频繁经历太阳直射和地球阴影的交替,表面温度会在短时间内发生剧烈变化。
而使用苯基硅橡胶制成的密封圈和垫片,能够有效适应这种温度的快速变化,始终保持密封性能,防止内部精密仪器受到外界环境的影响。除了耐高低温,苯基硅橡胶还具有出色的抗辐射性和耐臭氧性能。太空中的高能粒子辐射和臭氧环境会对材料造成严重的损伤,导致材料性能下降,甚至出现破裂、老化等现象。
然而,苯基硅橡胶在这些恶劣条件下却能保持稳定的力学性能。研究表明,即使在高剂量的辐射环境下,苯基硅橡胶的宏观性能如力学性能、交联度、硬度及回弹性等仍能保持在较高水平。其微观化学结构也相对稳定,不会因辐射而发生显著的降解和破坏。
这使得苯基硅橡胶能够在太空的辐射和臭氧环境中长期稳定地工作,为航天器的安全运行提供可靠的保障。此外,苯基硅橡胶的弹性体特性还能有效抑制发射振动带来的不良影响。
在火箭发射过程中,会产生强烈的振动和冲击,这对航天器内部的设备和结构是一个巨大的考验。而苯基硅橡胶制成的部件能够吸收和缓冲这些振动能量,减少对航天器内部精密仪器的损害,确保航天器在发射过程中结构的完整性和设备的正常运行。
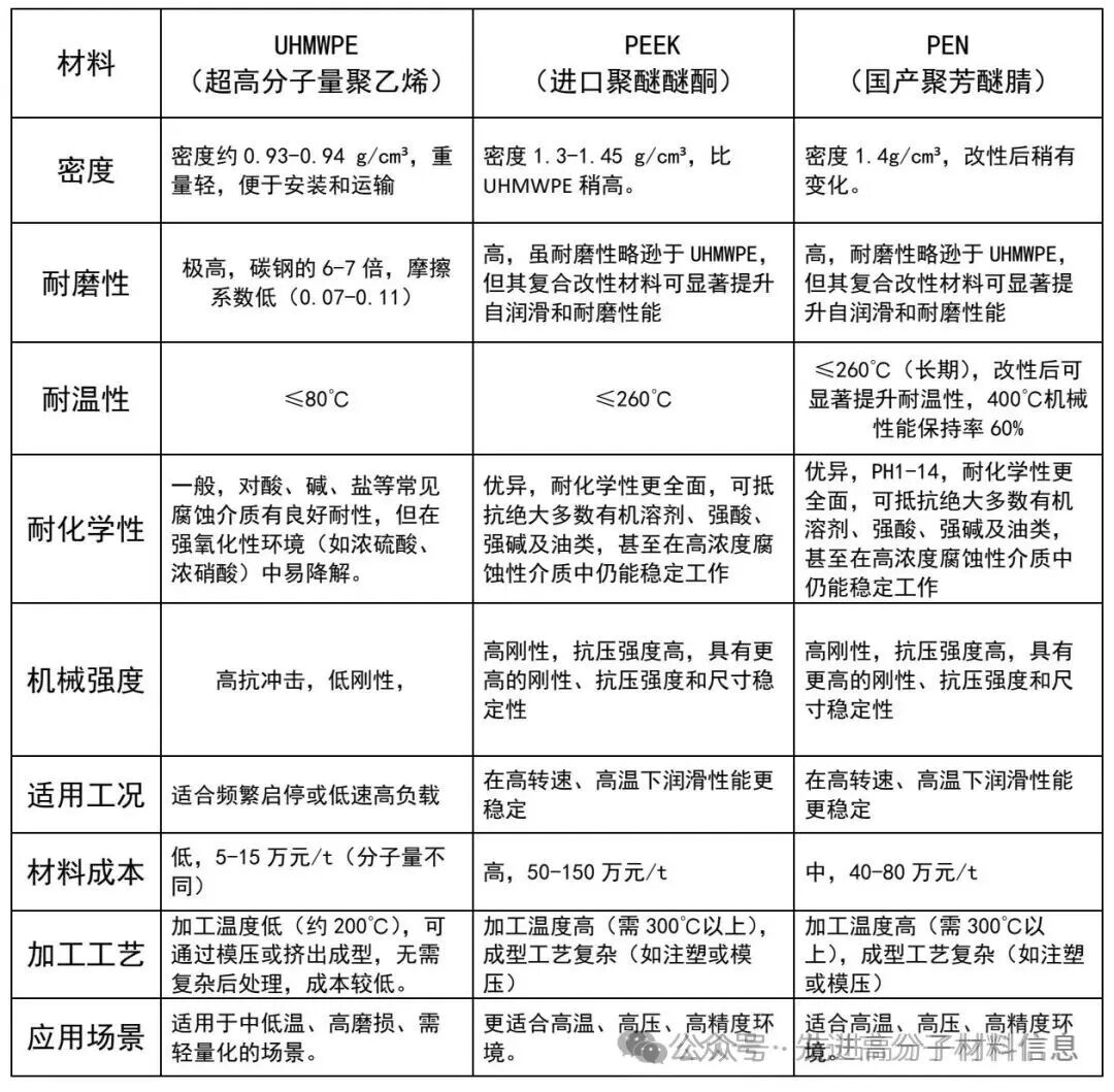
三、聚芳醚腈(PEN)
聚芳醚腈(PEN)由2,6 - 二氯苯腈与二元酚聚合而成,具备一系列优异特性,广泛应用于多个高技术领域。聚芳醚腈具有出色的耐热性、机械强度,同时还拥有良好的介电性能、绝缘性、阻燃性和耐腐蚀性等。
与其他高端材料相比,PEN优势明显。在力学性能方面,PEN可与PEEK媲美,其玻璃化温度比PEEK高约20℃,加工温度却低40 - 60℃,这使得它更易于加工成型。

和PI相比,PEN具有更高的抗拉强度和耐温性能,介电性能也接近,有望打破国外公司在高端印刷电路封装膜领域的垄断。

利用PEN的耐温性、绝缘性和阻燃性,其膜可替代PPS用作新能源汽车电机线圈的漆包膜。而且,凭借PEN流动性好的特点,还能作为航空航天材料的增韧剂,替代价格近20万元/吨的端羧基丁腈橡胶(一种军控物资)。
PEN材料的发展也在经历快速迭代
第一代聚芳醚腈聚合物通过改变不同种类二元酚与2,6 - 二氯苯腈反应得到不同结构与性能的聚合物。虽然第一代聚芳醚腈有优异性能,但玻璃化转变温度不够高,在玻璃化转变温度以上应用时模量明显下降,高温时流动性对温度依赖性不大,导致使用温度较低。
在此基础上,第二代聚芳醚腈应运而生,它综合了热固性树脂及热塑性树脂的优点,实现了热塑性加工、热固性应用的特性。可交联聚芳醚腈经过后固相反应后,玻璃化转变温度可达350℃,拉伸强度为80MPa以上,可用于极端环境。

PEN的用途主要体现在多个重要方面
在航空航天领域,PEN树脂可替代铝和其他金属材料制造飞机部件,其优异的阻燃性能可用于制造飞机内部部件,降低火灾危害程度。大飞机工程随着发展,对复合材料市场需求激增,航空复合材料市场销售值和规模预计将大幅增长。
它是理想的电绝缘体,在高温、高压和高湿度等恶劣环境下,仍能保持良好的电绝缘性,且很大温度范围内不变形,可用于制造晶圈承载器、电子绝缘膜片、连接器件、晶片承载片绝缘膜、印刷电路板、高温接插件等。
在机械工业方面,可用于制作压缩机阀片、活塞环、密封件、化工用泵体、阀门部件等,代替不锈钢制作涡流泵叶轮,能降低磨损和噪音,延长使用寿命,也是连接器潜在的应用市场。
四、聚酰亚胺
聚酰亚胺(PI)作为一种高性能的特种工程塑料,凭借其卓越的综合性能,逐渐成为众多前沿科技领域不可或缺的关键材料,被誉为“黄金材料”。
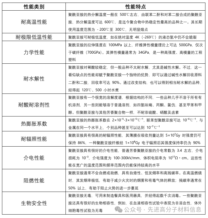
聚酰亚胺是一类以酰亚胺环为结构特征的高性能聚合物材料,其刚性分子链结构使其具有优越的力学性能,同时还是一种耐高温聚合物,通常在550℃下能短期保持主要的物理性能,在接近330℃下能长期使用。图源自网络。

聚酰亚胺树脂的工业化已经有半个世纪的历史,作为工程塑料和复合材料的基体在高技术领域发挥了重要作用。
聚酰亚胺具有优异的耐辐照、耐腐蚀、耐高低温性能、化学稳定性以及力学性能和介电性能,与碳纤维、芳纶纤维并称为制约我国发展高技术产业的三大“卡脖子”高分子材料。其综合性能位居高性能聚合物材料金字塔的顶端,在航空航天、电子电气、交通运输、能源动力、国防军工等众多高技术领域中得到了广泛应用。
聚酰亚胺的发展历程
聚酰亚胺的开发始于20世纪初。1908年,Bogert和Rebshaw等通过熔融缩聚制备出芳香族聚酰亚胺,但由于其加工性能差,发展和应用受到限制。直到1955年,美国杜邦公司申请了第一件关于聚酰亚胺应用的专利。
1961年,杜邦开发了芳香族聚酰亚胺薄膜产品Kapton®并正式实现聚酰亚胺的工业化。此后,聚酰亚胺技术不断发展,1964年杜邦开发了Vespel®模塑料和Pyre ML®清漆,同年美国石油公司开发了电器绝缘用聚酰亚胺清漆。
1978年,日本宇部兴产株式会社开发了Upilex®系列产品。20世纪末至21世纪初,聚酰亚胺技术进一步拓展,日本三菱瓦斯开发了无色透明聚酰亚胺薄膜,韩国SKC公司建立聚酰亚胺薄膜生产线。
我国聚酰亚胺的研发始于20世纪60年代,最初是为了满足绝缘薄膜和漆包线漆的需求。早期主要由国家科研院所开展工作,如中国科学院长春应用化学研究所、上海合成树脂研究所和桂林电器科学研究院等。
20世纪70年代,成都科技大学(现四川大学)开展双马来酰亚胺的研究。21世纪初,随着中美贸易争端加剧,为破解“卡脖子”问题,中国石油、中国石化等大型国有企业也加入了聚酰亚胺的研发和生产,形成了新的发展格局。
聚酰亚胺的独特性能

聚酰亚胺在航空航天领域的应用
聚酰亚胺是航空航天领域核心的复合材料基体,凭借优异耐高温性成为关键材料。它在 380℃下可稳定使用数百小时,短时间能承受 400℃-500℃高温,是目前最耐高温的树脂基复合材料之一。
其应用覆盖多类关键部件:碳纤维 / 聚酰亚胺复合材料广泛用于飞机发动机罩、通风管、扇叶片;在航天器与火箭上,还可制造箭体结构件、发动机燃烧室衬里等,耐受飞行中的极端温差与热冲击。
聚酰亚胺工程塑料分热固性与热塑性,可通过模压、注射等方式成型,用于密封、绝缘及结构件。以杜邦 Vespel 为代表的产品,耐温范围宽且耐磨,还能制造卫星姿态控制部件、飞机燃油系统密封件,进一步拓展了其在航空航天的应用场景。
五、聚硅氮烷
它的分子主链由 Si-N 键构成,这些键夹角小,分子之间 “拉扯” 得紧,导致分子链很难盘成环状,在聚合过程中也就不容易出现重排等 “捣乱” 的副反应。Si 和 N 的电负性差异,让 Si-N 键有点像离子键,这使得聚硅氮烷和类似结构的碳氢化合物相比,性能大不相同。
而且 Si-N 键 “力气小”,键能只有约 355 kJ/mol,很容易变成其他化学键。此外,聚硅氮烷里的 Si-N、Si-H 和 N-H 键特别 “热情”,能和水、醇等很多物质发生水解、缩合等反应,化学活性超高。但目前聚硅氮烷的应用远不如聚硅氧烷广泛。这主要是因为它的制备方法还不完善,产物分子结构复杂,分子量普遍较低;而且它太活泼,容易和环境中的极性分子起反应,保存和运输都很麻烦。其耐高温区间为 400~1300℃,高温条件下可裂解为 SiCN、SiCNO 或二氧化硅陶瓷,固化后硬度达 8H 以上;并且具有优异的化学稳定性,在酸碱环境、高能辐射及盐雾条件下仍能保持结构完整,其介电强度≥10⁵V/mm,适用于电子绝缘领域。

该材料自 1921 年首次通过氨气氨解氯硅烷合成以来,因反应活性高、制备过程难以控制,长期存在储存运输困难及产物分子量分布不均的问题。1990 年代,通过引入硼元素制备 Si-B-C-N 陶瓷的技术突破,推动了改性聚硅氮烷的研究进程。
聚硅氮烷的核心应用领域
聚硅氮烷凭借耐高温与极端环境适应性,成为航空航天核心材料,应用覆盖多关键场景。在航空发动机领域,其裂解生成的 SiCN 陶瓷涂层可耐 3000℃瞬时高温,1200℃下长期稳定。它能为涡轮叶片、燃烧室构建 “防护铠甲”,配合气膜冷却使镍基合金基底降温超 100℃,且与金属形成牢固共价键,热震循环 100 次后强度保持率超 90%,解决传统涂层脱落问题。在航天器与深空探测中,其衍生材料抗辐射且介电强度高,可满足卫星部件 20 年太空服役需求,还用于太阳能电池板防粒子侵蚀。NASA “毅力号” 传感器外壳、SpaceX 星舰发动机喉部衬里,均采用其衍生的 Si-C-N 材料,耐受高低温与高压冲刷。
此外,国产聚硅氮烷材料耐烧蚀性优异,已用于火箭发动机与高超音速飞行器热障系统,还可制成纤维、薄膜等形态,为航天器热管理部件提供防护,助力打破欧美技术垄断。
材料技术的战略价值
聚硅氮烷作为典型的 “卡脖子” 材料,其技术突破涉及分子设计、合成工艺及工程应用全链条。当前国内已在中温领域实现替代,但 1300℃级航天用材料仍依赖进口。预计通过 5~8 年技术攻关,可实现高端聚硅氮烷材料的自主可控,为芯片制造、航天工程等战略领域提供关键材料支撑。