荣格工业资源APP
了解工业圈,从荣格工业资源APP开始。
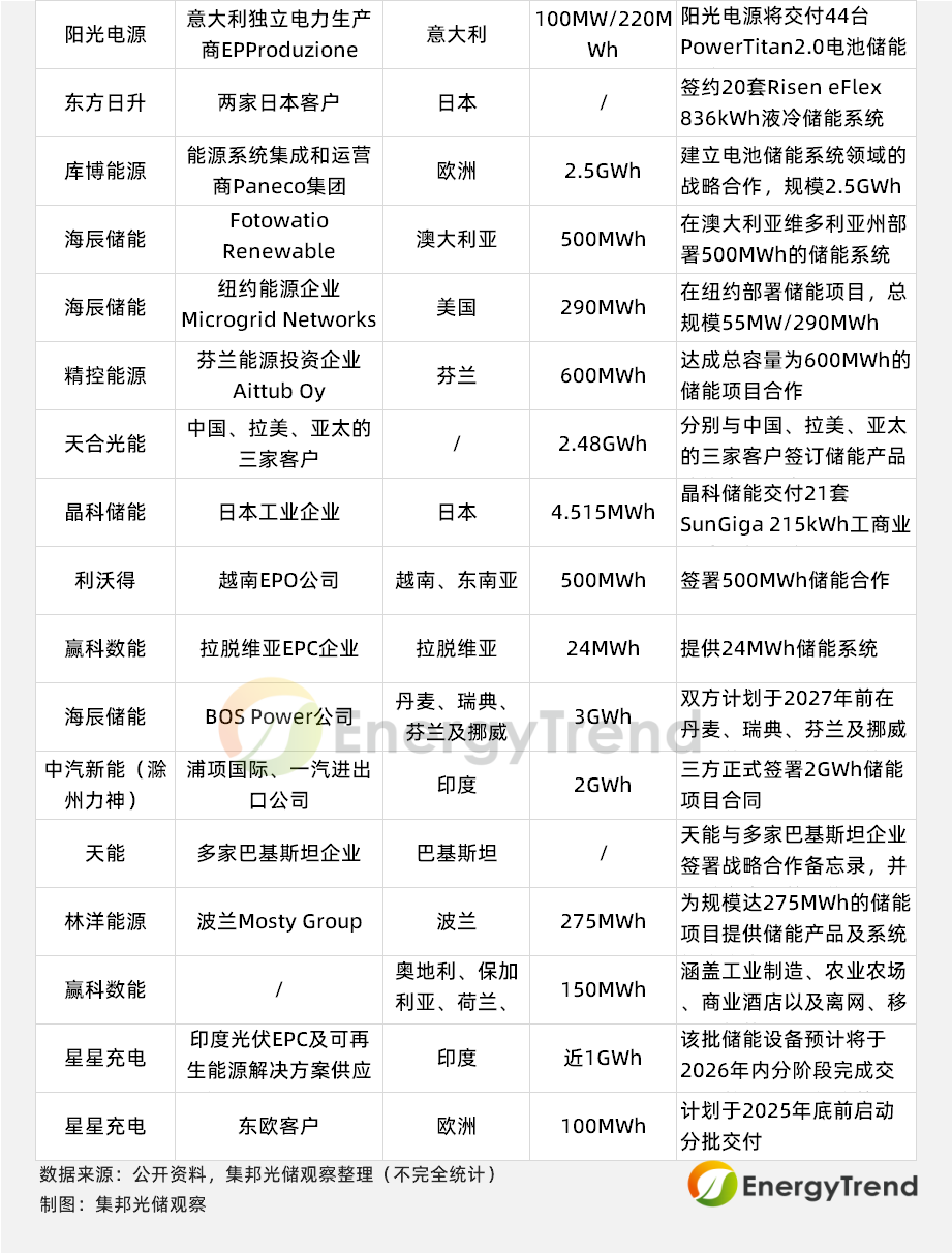
9月以来,全球储能订单签约延续火爆状态。据不完全统计,9月中企签约海外储能订单超29笔,几乎一日一签,动态尤为活跃,总规模超30GWh。同时,多家储能企业的合作不断推进,体现当前全球能源转型的刚性需求。
关键市场:欧洲印度
从区域市场来看,欧洲凭借近12GWh的中企签单量成为9月海外储能订单关键市场,印度、美国等地也成为中企的主要“收获区”。
欧洲市场来看,一方面,电网升级加速,欧洲大储需求爆发。海辰储能与欧洲EPC企业Solarpro签订2GWh供货协议,适配东欧大储项目。
此前,海辰还与BOS Power锁定北欧3GWh订单,完善欧洲双据点布局。另一方面,欧洲市场对产品安全和认证要求极高,从技术适配方面来看,欧洲各国在并网标准、补贴政策上存在差异,催生适配当地特点的定制需求。
阳光电源、远信储能等企业通过定制化产品满足本地化需求,积极布局,可提供灵活的产品解决方案。此外,从9月签单量可看出,凭借强制光伏配储、补贴等红利,印度也成为中企储能出海的“战略要地”。中汽新能(滁州力神)、星星充电两大企业在9月分别斩获2GWh电池储能系统订单和近1GWh储能系统订单。
美国储能市场来看,纽约、得州等关键区域项目密集落地。受美国IRA法案的本地化要求推动,海辰储能得州工厂、瑞浦兰钧欧美工厂均规划本土供应链建设。
海辰储能9月9日与纽约MGN公司签约290MWh项目并供应自主研发的∞Block 5MWh系统,其得州工厂8月已首批出货,为北美订单提供“本地生产+快速交付”保障。
1GWh大单频现
9月,超1GWh的海外储能大单达11笔,覆盖欧美、非洲、拉美等多市场,进一步展现了中企全球化布局。
超1GWh的大单有11单,其中:
亿纬锂能与TSL Assembly部署1GWh储能项目;
海辰储能与欧洲Solarpro签订2GWh储能系统供货协议;
瑞浦兰钧与美国Energy Vault签订3GWh储能系统订单;
比亚迪储能与西班牙Grenergy签订3.5GWh储能系统订单;
远信储能与波兰三家客户签订5GWh储能项目订单;
天能与非洲FreedomWon签署战略合作及2GW储能设备框采协议;
库博能源与Paneco签署2.5GWh电池储能系统战略合作;
天合储能与中国、拉美、亚太的三家客户签订储能产品销售合同,合计2.48GWh(注:因一同发布公告,具体细分规模不详);
海辰储能与BOS Power签订3GWh的储能系统项目部署计划;
中汽新能(滁州力神)与浦项国际、一汽进出口公司签署2GWh储能项目合同;
星星充电与印度Prozeal Green Energy签署近1GWh储能设备订单。
图:2025年9月中国企业海外储能订单

