荣格工业资源APP
了解工业圈,从荣格工业资源APP开始。
透明质酸(HA)具有优异的保湿、抗炎、抗氧化、修复等性能,这其中,大分子量透明质酸(HHA)在体内的降解代谢较慢、驻留时间长,在生物医学和医美领域显示出重要的应用前景。然而,目前业界普遍认为小分子量HA容易透过皮肤,而HHA则难以透过,因而对HHA的应用研究多集中在皮肤表面的应用。
为解决大分子量透明质酸的非侵入透皮,暨南大学马栋/李国巍/胡云峰团队合作通过模块化组装技术构建了一种新型的“透明质酸—脂质体”透皮给药系统(HL)。该系统中,HA不再是作为药物分子装载到脂质体的亲水核心,而是作为新型脂质体的构筑分子参与到结构构建、嵌合到脂质体的磷脂双分子层结构中。该结构构筑可有效实现分子量大于100万的HHA的高效透皮、并同时促进其它活性小分子的透皮效率。
团队使用不同分子量的HA构建了一系列HL纳米粒子,证实分子量范围从3千到150万的HA均可以与卵磷脂共组装构筑HL复合物(图1),其粒径稳定在300-350纳米之间。为表征其透皮效果,对不同分子量的HA进行荧光标记,分别采用体外扩散池和动物实验多维度验证HHA的透皮效率。实验结果显示,一系列不同HA分子量的HL复合物在扩散池实验中均体现出良好的透皮效率,其中150万分子量的HA通过复合物的构筑实现了超过28%的透过效率,显著高于单独使用HA的透过效果(不到1%)(图2a);且由于HHL的大分子量而不易被快速降解,其表现出更好的荧光强度(图2b)。将小鼠去毛后涂抹材料,2小时后去皮并用小动物活体成像观察,进一步证实了HHA可透过皮肤且透过效率高于低分子量的HA(图2c)。

图1 HL的制备及物理性质表征

图2 HL的体内外透皮效率实验结果
为验证HHA对皮肤损伤的修复效果,团队分别通过激光点阵造急性光损伤模型、通过紫外光模拟阳光造慢性光损伤模型。在急性光损伤修复实验中,经5天治疗后观察发现,HHL组的伤口几乎完全消失,而其它对照组(除健康组)则观察到明显的未愈合伤口;且HHL组的炎症因子(TNF-α、IL-1β、IL-6)水平在治疗7天后接近健康组、显著优于其它对照组;在表皮厚度、胶原纤维密度、III型胶原密度、角蛋白含量等方面,HHL组同样显示出优于小分子量HA及其它对照组的优势,证实HL具有优异的修复效果且高分子量的HA的效果更加显著(图3)。慢性光损伤实验同样证实,相较于小分子量HA,HHL能更有效地抑制慢性光损伤、有效保护胶原纤维的有序性,抑制光损伤过程中MMP3的表达、减少胶原蛋白的分解;同时降低炎症水平,抑制MDA且提高抗氧化酶的水平(图4)。
团队成功构建了HL复合物,实现了大分子量HA的高效透皮,并证实HHA在修复皮肤损伤方面相较于小分子量HA有显著的优势。该工作发表于Acta Biomaterialia,原文链接https://doi.org/10.1016/j.actbio.2024.05.026。

图3 HL修复小鼠皮肤急性光损伤的实验结果

图4 HL修复小鼠皮肤慢性光损伤的实验结果
该HL复合物不仅可实现高分子量HA的透皮,同时也促进其它生物活性分子的透皮递送。团队在实现HHA高效透皮的基础上,将一氧化氮(NO)和治疗雄激素性脱发(AGA)的米诺地尔(Mi)共负载于HL中,利用HL提高米诺地尔的透过效率,利用NO扩张头皮血管、增加血供、促毛囊细胞增殖,协同米诺地尔治疗AGA疾病。

图5 同时负载NO和Mi的HL复合物(HL@Mi/NONOate)的制备及物理性质表征
为验证NO可协同HL提升其它活性小分子的透皮效率,团队以罗丹明B为模型药物,通过动物实验观察材料在皮下的分布。相较于主要停留在皮肤角质层表面的其它对照组, HL@RB/NONOate能有效透过角质层而顺利进入皮下组织,且NO使得小分子药物的渗透效率显著提升(图6b-c)。使用扩散池模拟体外渗透实验测定Mi药物的皮肤渗透效率,相较于市售的米诺地尔酊剂,HL@Mi和HL@Mi/NONOate均使得小鼠皮肤组织中Mi的含量显著增加(图6e),说明HL载体能够有效实现Mi的透皮;且NO在体内激活环磷酸鸟苷,进而实现平滑肌细胞松弛和给药部位的毛细血管整体扩张、增加血供,从而有效提升给药部位Mi药物的透皮与吸收、延长Mi的驻留时间(图6d)。此外,NO可显著增强血管内皮细胞的活力,促进新生血管形成与重构,从而有望改善AGA患者的头皮血管生长过程、恢复变性血管、调节毛囊血管微循环、促进毛囊生长(图6f-g)。

图6 HL@Mi/NONOate对提升活性小分子药物透皮效率的实验结果
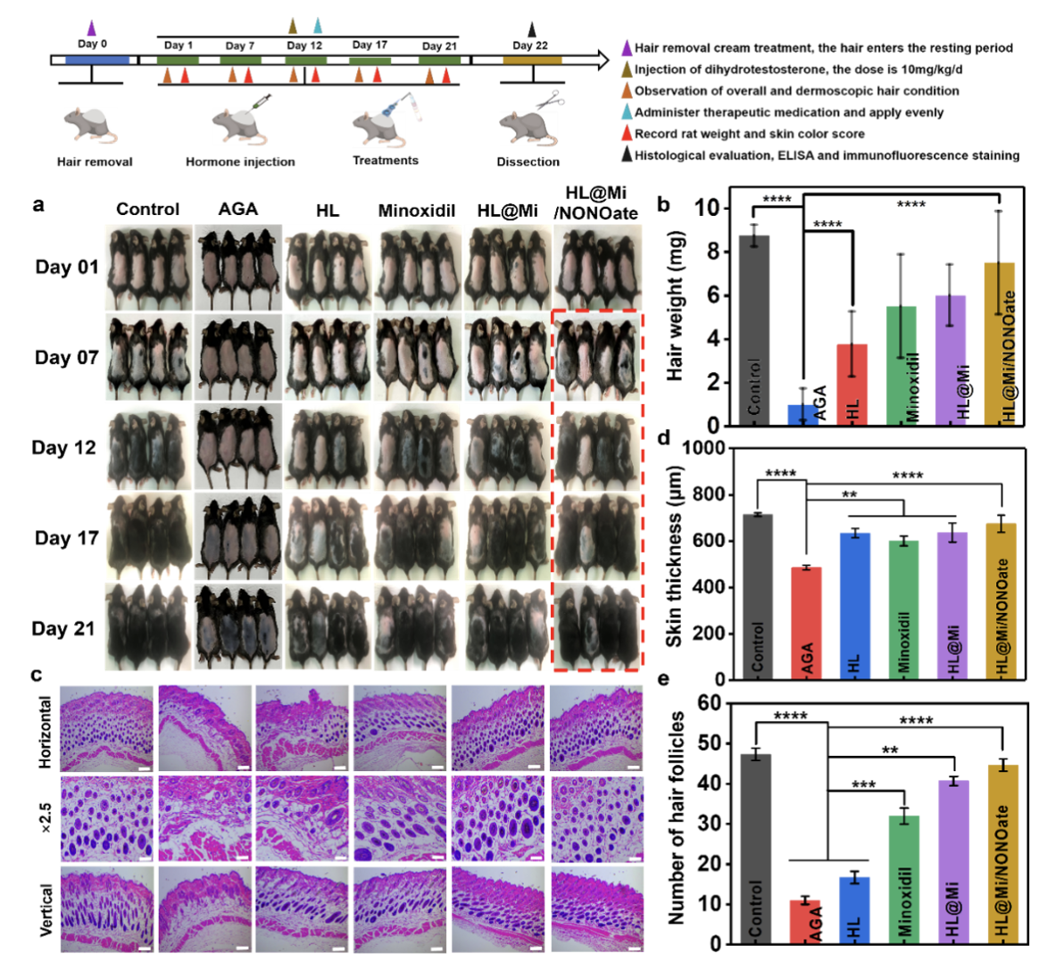
建立小鼠AGA模型并进行为期21天的治疗,持续治疗17-21天时,健康组小鼠毛发生长完全、颜色黑亮,而模型组仅个别可见局限性毛发生长。HL@Mi/NONOate治疗组的小鼠则毛发生长明显,在肤色评分、毛发整体覆盖面积及毛发平均重量等多个指标均最接近健康组(图7)。通过皮肤组织HE切片可观察到AGA组小鼠毛囊数量少、毛囊萎缩变小,而治疗组小鼠的毛囊数量多、可见完整的毛囊结构,且HL@Mi/NONOate治疗组与健康组无明显差异(图7c)。雄激素受体(AR)、Ki67和PCNA蛋白作为毛囊细胞活性与增殖的重要指标,经HL@Mi/NONOate治疗后,AR的表达量显著下调、而Ki67和PCNA的表达量显著上调,且与健康组接近(图8a)。为进一步验证其生发机制,团队测定了治疗后小鼠皮肤组织内的IL-6、TGF-β1等因子的表达量,研究发现AGA组的IL-6、TGF-β1表达量最高,说明在AGA小鼠毛囊部位炎症因子聚集;而HL@Mi/NONOate治疗组小鼠与健康组小鼠体内的炎症因子显著下调且含量接近,说明经过HL@Mi/NONOate治疗的小鼠,在21天后可显著降低体内炎症(图8b-c)。而HL@Mi/NONOate中的NO充分发挥其促血管生成的作用,治疗后小鼠体内VEGF的表达量显著提升(图8d)。该实验详细验证了HL@Mi/NONOat可以有效抑制皮肤毛囊的炎症反应、促进毛囊血管的生成、并修复受损毛囊、改善毛发生长微环境。
团队使用先前构建的HL复合物继续负载活性小分子药物NO和Mi,实现了对其它小分子的高效透皮;NO协同HL提升Mi的透皮效果,并改善毛囊微环境从而协同Mi有望有效治疗AGA疾病。该工作发表于Bioactive Materials,原文链接https://doi.org/10.1016/j.bioactmat.2023.09.021。

图7 促小鼠毛发生长实验

图8 小鼠炎症调控及毛囊再生修复实验
小结:暨南大学研究团队通过模块化组装技术构建了一种新型的“透明质酸—脂质体”透皮给药系统(HL),该系统可实现大分子量HA的有效透皮、且在急慢性皮肤损伤方面显示出优势。在此基础上,该HL系统还可以负载其它活性小分子药物、并提升活性小分子药物的透皮效率,在经皮给药领域显示出潜在的应用前景。
专家介绍
马栋,2005年本科毕业于中山大学材料化学专业,2010年博士毕业于中山大学高分子化学与物理专业。2012年从中山大学博士后出站后入职暨南大学生物医学工程研究所,主要从事生物医用高分子材料的合成、表面改性、生物医学应用研究。2017年遴选为博士生导师,2018年获得研究员职称,2020-2024年任生命科学技术学院副院长,现任暨南大学生物医学工程研究所所长、人工器官及材料教育部工程研究中心副主任。近5年以通讯作者在Advanced Functional Materials、Advanced Science等杂志共发表 SCI 论文 36 篇;授权中国发明专利10件,其中转让2 件,1件专利入选2021中国生物技术大会优秀专利项目库;获广东省科技奖二等奖2项、2022第七届中国创新挑战赛(广东广州)优秀奖。

