荣格工业资源APP
了解工业圈,从荣格工业资源APP开始。

今日,市场监管总局、国家卫生健康委、国家中医药局联合发布《允许保健食品声称的保健功能目录 非营养素补充剂(2023年版)》(以下简称《目录》)及配套文件公告,规范保健功能声称管理,落实企业保健功能声称和研发评价主体责任,促进产业创新和高质量发展。
据了解,纳入《目录》的24种保健功能声称,均为历史曾批准、社会共识程度高、国际上有类似功能声称的保健功能声称。《目录》配套文件主要包括《保健食品功能检验与评价技术指导原则》《保健食品功能检验与评价方法》以及《保健食品人群试食试验伦理审查工作指导原则》等。
市场监管总局遵照“科学合理、有效衔接、平稳过渡、规范调整”的原则,分别于2019年3月、2020年11月、2022年1月三次面向社会公开征求意见,对《目录》及配套文件进行修改完善。《目录》将原来的27种保健功能调整为24种,删除了“改善生长发育”“促进泌乳”“改善皮肤油分”等3种共识程度不高、健康需求不明晰的保健功能,将功能评价方法由强制方法调整为推荐方法,落实企业研发评价主体责任,充分发挥社会资源科研优势。
自《目录》及配套文件发布之日起5年内,已注册备案的非营养素补充剂保健食品需按照《保健食品原料目录与保健功能目录管理办法》和《目录》的规定予以规范。为确保平稳有序实施,总局特殊食品司会同食品审评中心及时制订配套解读,对新旧功能学评价方法的实质性异同逐一比对论证,在配套解读中明确了保健功能名称的衔接和功能学评价方法的衔接措施,为规范不同历史时期批准的保健功能提供技术依据。同时,设立5年过渡期,对于暂未纳入保健功能目录的,允许企业在开展相关研究的基础上,根据《保健食品原料目录和保健功能目录管理办法》申请将相应保健功能纳入保健功能目录,落实企业功能声称和研发评价的主体责任,实现保健功能目录的科学动态管理。


保健食品功能检验与评价技术指导原则
(2023 年版)
一、主题内容和适用范围
1 本指导原则明确了保健食品功能学评价的基本原则。
2 本指导原则适用于保健食品功能检验与评价,包括保健食品的动物学功能评价和人体试食评价。
二、保健食品功能评价的基本要求
1 对受试样品的要求
1.1 应提供受试物的名称、性状、规格、批号、生产日期、保质期、保存条件、申请单位名称、生产企业名称、配方、生产工艺、质量标准、保健功能以及推荐摄入量等信息。
1.2 受试样品应是规格化的定型产品,即符合既定的配方、生产工艺及质量标准。
1.3 提供受试样品的安全性毒理学评价的资料以及卫生学检验报告,受试样品必须是已经过食品安全性毒理学评价确认为安全的食品。功能学评价的样品与安全性毒理学评价、卫生学检验、违禁成分检验的样品应为同一批次。对于因试验周期无法使用同一批次样品的,应确保违禁成分检验样品同人体试食试验样品为同一批次样品,并提供不同批次的相关说明及确保不同批次之间产品质量一致性的相关证明。
1.4 应提供受试物的主要成分、功效成分/标志性成分及可能的有害成分的分析报告。
1.5 如需提供受试样品违禁成分检验报告时,应提交与功能学评价同一批次样品的违禁成分检验报告。
2 对受试样品处理的要求
2.1 受试样品推荐量较大,超过实验动物的灌胃量、掺入饲料的承受量等情况时,可适当减少受试样品中的非功效成分的含量,对某些推荐用量极大(如饮料等)的受试样品,还可去除部分无安全问题的功效成分(如糖等),以满足保健食品功能评价的需要。以非定型产品进行试验时,应当说明理由,并提供受试样品处理过程的详细说明和相应的证明文件,处理过程应与原保健食品产品的主要生产工艺步骤保持一致。
2.2 对于含乙醇的受试样品,原则上应使用其定型的产品进行功能实验,其三个剂量组的乙醇含量与定型产品相同。如受试样品的推荐量较大,超过动物最大灌胃量时,允许将其进行浓缩,但最终的浓缩液体应恢复原乙醇含量。如乙醇含量超过 15%,允许将其含量降至15%。调整受试样品乙醇含量原则上应使用原产品的酒基。
2.3 液体受试样品需要浓缩时,应尽可能选择不破坏其功效成分的方法。一般可选择60—70℃减压或常压蒸发浓缩、冷冻干燥等进行浓缩。浓缩的倍数依具体实验要求而定。
2.4 对于以冲泡形式饮用的受试样品(如袋泡剂),可使用其水提取物进行功能实验,提取的方式应与产品推荐饮用的方式相同。如产品无特殊推荐饮用方式,则采用下述提取条件:常压,温度80—90℃,时间 30—60min,水量为受试样品体积的 10 倍以上,提取 2 次,将其合并后浓缩至所 - 2 - 需浓度,并标明该浓缩液与原料的比例关系。
3 对合理设置对照组的要求
保健食品功能评价的各种动物实验至少应设 3 个剂量组,另设阴性对照组,必要时可设阳性对照组或空白对照组。以载体和功效成分(或原料)组成的受试样品,当载体本身可能具有相同功能时,在动物实验中应将该载体作为对照。以酒为载体生产加工的保健食品,应当以酒基作为对照。保健食品人体试食对照物品可以用安慰剂,也可以用具有验证保健功能作用的阳性物。
4 对给予受试样品时间的要求
动物实验给予受试样品以及人体试食的时间应根据具体实验而定,原则上为1~3 个月,具体实验时间参照各功能的实验方法。如给予受试样品时间与推荐的时间不一致,需详细说明理由。
三、保健食品动物试验的基本要求
1 对实验动物、饲料、实验环境的要求
1.1 根据各项实验的具体要求,合理选择实验动物。常用大鼠和小鼠,品系不限,应使用适用于相应功能评价的动物品系,推荐使用近交系动物。
1.2 动物的性别、周龄依实验需要进行选择。实验动物的数量要求为小鼠每组10—15 只(单一性别),大鼠每组 8—12 只(单一性别)。
1.3 动物及其实验环境应符合国家对实验动物及其实验环境的有关规定。1.4 动物饲料应提供饲料生产商等相关资料。如为定制饲料,应提供基础饲料配方、配制方法,并提供动物饲料检验报告。
2 对给予受试样品剂量的要求
各种动物实验至少应设 3 个剂量组,剂量选择应合理,尽可能找出最低有效剂量。在3 个剂量组中,其中一个剂量应相当于人体推荐摄入量(折算为每公斤体重的剂量)的5 倍(大鼠)或10倍(小鼠),且最高剂量不得超过人体推荐摄入量的 30 倍(特殊情况除外),受试样品的功能实验剂量必须在毒理学评价确定的安全剂量范围之内。
3 对受试样品给予方式的要求
必须经口给予受试样品,首选灌胃。灌胃给予受试物时,应根据试验的特点和受试物的理化性质选择适合的溶媒(溶剂、助悬剂或乳化剂),将受试物溶解或悬浮于溶媒中,一般可选用蒸馏水、纯净水、食用植物油、食用淀粉、明胶、羧甲基纤维素、蔗糖脂肪酸酯等,如使用其他溶媒应 -3-说明理由。所选用的溶媒本身应不产生毒性作用,与受试物各成分之间不发生化学反应,且保持其稳定性,无特殊刺激性味道或气味。如无法灌胃则可加入饮水或掺入饲料中给予,并计算受试样品的给予量。应描述受试物配制方法、给予方式和时间。
四、保健食品人体试食试验的基本要求
1 评价的基本原则
1.1 原则上受试样品已经通过动物实验证实(没有适宜动物实验评价方法的除外),确定其具有需验证的某种特定的保健功能。
1.2 原则上人体试食试验应在动物功能学实验有效的前提下进行。
1.3 人体试食试验受试样品必需经过动物毒理学安全性评价,并确认为安全的食品。
2 试验前的准备
2.1 拟定计划方案及进度,组织有关专家进行论证,并经伦理委员会参照《保健食品人群食用试验伦理审查工作指导原则》的要求审核、批准后实施。
2.2 根据试食试验设计要求、受试样品的性质、期限等,选择一定数量的受试者。试食试验报告中试食组和对照组的有效例数不少于 50 人,且试验的脱离率一般不得超过20%。
2.3 开始试食前要根据受试样品性质,估计试食后可能产生的反应,并提出相应的处理措施。
3 对受试者的要求
3.1 选择受试者必须严格遵照自愿的原则,根据所需判定功能的要求进行选择。
3.2 确定受试对象后要进行谈话,使受试者充分了解试食试验的目的、内容、安排及有关事项,解答受试者提出的与试验有关的问题,消除可能产生的疑虑。
3.3 受试者应当符合纳入标准和排除标准要求,以排除可能干扰试验目的的各种因素。
3.4 受试者应填写参加试验的知情同意书,并接受知情同意书上确定的陈述,受试者和主要研究者在知情同意书上签字。
4 对试验实施者的要求
4.1 以人道主义态度对待志愿受试者,以保障受试者的健康为前提。
4.2 进行人体试食试验的单位应是具备资质的保健食品功能学检验机构。如需进行与医院共同实施的人体试食试验,医院应配备经过药物临床试验质量管理规范(GCP)等培训的副高级及以上职称 - 4 - 医学专业人员负责项目的实施,有满足人体试食试验的质量管理体系,并具备处置人体试食不良反应的部门和能力。检验机构应加强过程监督,与医院共同研究制定保健食品人体试食试验方案,并严格按照经过保健食品人体试食伦理审核的方案执行。
4.3 与试验负责人保持密切联系,指导受试者的日常活动,监督检查受试者遵守试验有关规定。
4.4 在受试者身上采集各种生物样本应详细记录采集样本的种类、数量、次数、采集方法和采集日期。
4.5 负责人体试食试验的主要研究者应具有副高级及以上职称。
5 试验观察指标的确定
根据受试样品的性质和作用确定观察的指标,一般应包括:
5.1 在被确定为受试者之前应进行系统的常规体检(进行心电图、胸片和腹部B 超检查),试验结束后根据情况决定是否重复心电图、胸片和腹部 B 超检查。
5.2 在受试期间应取得下列资料:
5.2.1 主观感觉(包括体力和精神方面)。
5.2.2 进食状况。
5.2.3 生理指标(血压、心率等),症状和体征。
5.2.4 常规的血液学指标(血红蛋白、红细胞和白细胞计数,必要时做白细胞分类),生化指标(转氨酶、血清总蛋白、白蛋白,尿素、肌酐、血脂、血糖等)。5.2.5 功效性指标,即与保健功能有关的指标,如有助于抗氧化功能等方面的指标。
6 受试者参加试食试验发生的交通、误工等费用应当纳入试验预算。
五、评价保健食品功能时需要考虑的因素
1 人的可能摄入量:除一般人群的摄入量外,还应考虑特殊的和敏感的人群(如儿童、孕妇及高摄入量人群)。
2 人体资料:由于存在着动物与人之间的种属差异,在将动物实验结果外推到人时,应尽可能收集人群服用受试样品后的效应资料,若体外或体内动物实验未观察到或不易观察到食品的保健作用或观察到不同效应,而有大量资料提示对人有保健作用时,在保证安全的前提下,应进行必要的人体试食试验。
3 在将本程序所列实验的阳性结果用于评价食品的保健作用时,应考虑结果的重复性和剂量反应 -5-关系,并由此找出其最小有作用剂量。
4 食品保健功能的检验及评价应由具备资质的检验机构承担。
《允许保健食品声称的保健功能目录非营养素补充剂(2023 年版)》及配套文件解读
一、起草情况
《中华人民共和国食品安全法》规定,允许保健食品声称的保健功能实行目录管理。2019 年发布的《保健食品原料目录与保健功能目录管理办法》对保健功能目录的制定程序、纳入标准和后续调整等内容作出了规定。为推动保健功能目录制定,与原保健食品功能管理制度衔接,规范保健功能声称管理,市场监管总局组织权威技术机构,围绕功能声称、评价方法等内容开展专项研究。2019 年 3 月、2020 年 11 月分别发布《关于征求调整保健食品保健功能意见的公告》和《关于征求〈允许保健食品声称的保健功能目录 非营养素补充剂〉及其配套文件意见的公告》,在综合社会反馈意见和专家论证意见基础上,制修订《保健食品功能检验与评价技术指导原则》《保健食品功能检验与评价方法》《保健食品人群试食试验伦理审查工作指导原则》等保健功能目录配套文件,进一步建立完善保健功能技术评价支撑体系。在此基础上,市场监管总局于 2022 年1 月再次公开征求《关于发布〈允许保健食品声称的保健功能目录非营养素补充剂〉及配套 文件的公告(征求意见稿)》意见,根据征求意见情况修改完善后,依法会同国家卫生健康委和国家中医药局发布《允许保健食品声称的保健功能目录 非营养素补充剂(2023 年版)》(以下简称《功能目录 非营养素补充剂(2023 年版)》)及配套文件和解读。
二、《保健食品功能检验与评价方法(2023 年版)》的定位
《保健食品功能检验与评价方法(2023 年版)》为《功能目录 非营养素补充剂(2023 年版)》配套的检验与评价方法,按照现有保健功能定位系统梳理 1995 年以来已批准注册的保健功能及配套评价方法,尤其是原卫生部发布的《保健食品检验与评价技术规范(2003 年版)》和原食品药品监管局2012 年修订发布的《关于印发抗氧化功能评价方法等9 个保健功能评价方法的通知》,围绕功能声称、评价方法等内容修订形成新版检验与评价方法,并由强制性方法改为推荐性方法。为落实企业研发主体责任,充分发挥社会资源科研优势,对于已纳入《功能目录非营养素补充剂(2023 年版)》的保健功能,任何个人、企业、科研机构和社会团体在科学研究论证的基础上,可以提出新的功能评价方法,参照功能目录的纳入程序,认可作为功能评价推荐性方法后,可供产品注册时使用。
三、保健功能已列入《功能目录非营养素补充剂(2023年版)》的产品过渡
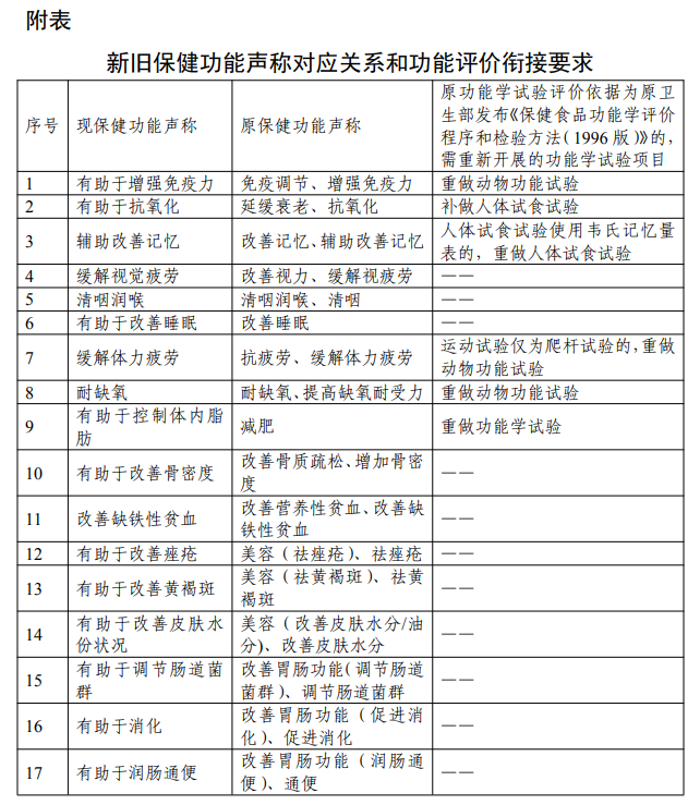
对保健功能已列入《功能目录非营养素补充剂(2023年版)》的产品,本公告发布之日起,设定5 年过渡期,规范注册和备案产品的保健功能声称,已发布的《保健食品原料目录》对应的功效按《功能目录 非营养素补充剂(2023 年版)》调整,并制定了《新旧保健功能声称对应关系和功能评价衔接要求》(详见附表)。其中,对于已备案产品,备案人向原备案机构申请变更保健功能名称;对于已批准注册产品,注册证书持有人可单独提出保健功能名称变更注册,也可在办理其他变更、延续注册等申请事项时转换原保健功能声称;对于在审产品,审评机构将直接调整保健功能声称及说明书相关内容,申请人无需补正。
四、保健功能未列入《功能目录非营养素补充剂(2023年版)》的产品过渡
自公告发布之日起 5 年内,已注册但保健功能尚未纳入《功能目录 非营养素补充剂(2023 年版)》的产品,可根据《保健食品原料目录与保健功能目录管理办法》申请将相应保健功能纳入保健功能目录;或按照《保健食品注册与备案管理办法》申请变更保健功能,放弃未纳入《功能目录非营养素补充剂(2023年版)》的保健功能,转换或增补符合《功能目录非营养素补充剂(2023 年版)》要求的保健功能。
五、注册证书“无有效期和无产品技术要求”的产品过渡
对于已批准注册的产品中注册证书“无有效期和无产品技术要求”的产品,省级市场监管部门应当根据产品实际生产的技术要求和监管情况,依据现行法律法规提出产品换发注册证书的意见,由注册人向审评机构申请转换或增补《功能目录非营养素补充剂(2023 年版)》内的保健功能声称,审评机构按照《食品安全法》及有关规定开展审评换证工作。
六、保健食品注册检验机构的检验依据
自公告发布之日起,保健食品注册检验机构受理的注册保健食品的检验申请,可按照《保健食品功能检验与评价方法(2023年版)》开展产品功能评价试验等工作。