荣格工业资源APP
了解工业圈,从荣格工业资源APP开始。
控制器是工业机器人三大核心零部件之一,控制器负责对机器人发布动作指令,控制机器人在工作中的运动位置、姿态和轨迹,控制器决定着工业机器人的性能。受益于过去中国工业机器人行业的快速发展,工业机器人产业链日益成熟,中国在机器人控制器软硬件方面的开发实力不断增强,市场快速增长。
中国工业机器人用控制器市场规模由2017年的10.5亿元大幅上升至2021年的14.7亿元。预计到2022年,中国工业机器人用控制器市场规模有望达到16.2亿元。

数据来源:中商产业研究院整理
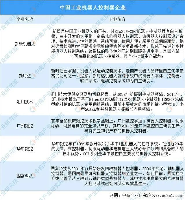
欧美厂商、日韩厂商等凭借着在机器人核心技术领域的深厚积淀,牢牢把控着中国工业机器人市场的大部分份额,尤其在上游核心零部件方面,控制器方面,日厂商发那科市场份额18%。国内企业控制器尚未形成市场竞争力,工业机器人控制器国产率不足20%,但在发展过程中仍然涌现出一批具有代表性的企业。

资料来源:中商产业研究院整理