荣格工业资源APP
了解工业圈,从荣格工业资源APP开始。
2021年,国家卫健委以“三新”食品的形式共发布5则公告(2020年第9号,2021年第2号,2021年第5号,2021年第6号,2021年第9号),批准了新食品原料、食品添加剂新品种和食品相关产品在内的共80种产品,其中涉及新食品原料批准的3则公告分别是2020年第9号,2021年第5号和2021年第9号,共批准了8个新食品原料。
此外,由国家卫健委(NHC)和国家食品安全风险评估中心(CFSA)网站查询可知,2021年全年共新受理新食品原料申请25个,发布6个原料的征求意见稿,并新增终止审查原料11个。
带您详细盘点2021年我国新食品原料的受理与审批情况。
NOVEL FOOD
2021年新食品原料的受理名单
2021年卫健委共公开受理了25个新食品原料申请,包含国产产品14个和进口产品11个。各产品的技术审查状态及部分产品的审查结果如下表。


NOVEL FOOD
2021年CFSA发布征求意见的新食品原料
2021年通过专家评审委员会技术审查,公开征求意见的新食品原料一共6个(其中5个为2021年受理的新原料)。经查询,目前此6个原料都未正式批准通过。
(1)嗜酸乳杆菌NCFM(公告草案)

注:2011 年我国原卫生部已将嗜酸乳杆菌NCFM 列入《可用于婴幼儿食品的菌种名单》,限定其仅用于1岁以上幼儿食品,本次申请扩大用于1岁以下婴儿食品。
(2)关山樱花(公告草案)

(3)吡咯并喹啉醌二钠盐(公告草案)

(4)甘蔗提取物(公告草案)

(5)长双歧杆菌长亚种BB536(公告草案)

(6)莱茵衣藻(公告草案)

NOVEL FOOD
2021年批准的新食品原料
2021年批准通过的新食品原料共计8个,各产品的详细批准信息如下:
(1)蝉花子实体(人工培植)

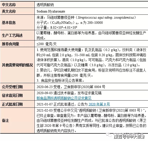
(2)透明质酸钠

(3)马乳酒样乳杆菌马乳酒样亚种

(4)β-1,3/α-1,3-葡聚糖

(5)二氢槲皮素

(6)鼠李糖乳杆菌MP108

(7)拟微球藻(Nannochloropsis gaditana)

(8)食叶草

NOVEL FOOD
2021年终止审查的11个产品
2021年共有11个新食品原料列入终止审查名单,相关终止审查意见如下。目前终止审查名单共65个产品,对于新食品原料申报企业来说,拿到终止审查中的“普通食品”、“实质等同”和“地方传统食用习惯”等审查结果也是一种“获得批准”的方式。


NOVEL FOOD
总 结
2021年新食品原料的申报审批工作受疫情影响较小,全年共受理新食品原料25个,受理产品数量高达去年的2倍多,且进口产品与国产产品基本持平,可以看出越来越多的国内外企业更加重视原料的合规申报工作。今年批准产品的数量也较去年翻了一倍(2020年共批准4个,2021年共批准8个)。
新食品原料(新资源食品)作为“三新食品”中的一员,其申报要求和官方审核都是最为复杂和严格的。从受理到最终正式通过往往需要至少2-3年的时间,其中受理到征求意见的周期也需要至少1年左右。不过今年发布征求意见的6个原料中,有5个为本年受理的产品,这说明若申报单位能够准备并提供充分的研发资料(包括原料自身性质和使用历史情况等)以及安全性评估资料,就能提高审评审批通过率,大大缩短产品的申报周期。因此相关申报企业应加强对法规和政策的理解与执行,做好新食品原料的申报注册准备工作。
自2008年起,卫健委共公开受理新食品原料(新资源食品)约400个,批准新食品原料(新资源食品)、可食用菌种和可用于婴幼儿食品的菌种151个,终止审查65个。