荣格工业资源APP
了解工业圈,从荣格工业资源APP开始。
汽车和工业系统都在严酷的环境中工作,而其应用目标就决定了其稳定性和可靠性异常重要。就汽车系统而言,它们要求车载系统提供更高的性能和可靠性,此类系统日趋电气化,如转向、制动、悬挂、冷却和通用继电器控制。随着电压等级继续攀升、峰值电流增至几百安培、而且启用这些系统的时间必需尽可能快,车载系统的性能不断地提高。日益提升的可靠性促使制造商减少机械系统和增加固态系统,包括针对电源、负载和固态功率器件的保护电路。目前的工业系统朝着电气化方向发展,且随着电压等级不断攀升、峰值电流增至几百安培,所以启用这些系统的时间也必需尽可能快。
而日益提升的可靠性促使制造商也减少了机械系统和增加固态系统,包括针对电源、负载和固态功率器件的保护电路……那么到底该怎么来解决汽车和工业应用中的电设计问题呢?本文将向大家介绍怎样采用 LTC7000 受保护的高压侧驱动器来解决汽车和工业应用中的电设计问题。
高压侧NMOS静态开关的驱动器电路方案特性分析
ADI在四年前推出高速、高压侧 N 沟道 MOSFET驱动器LTC7000,这款器件采用高达 150V 的电源电压工作。其内部充电泵全面强化一个外部N 沟道MOSFET 开关,因而使之能无限期地保持导通。LTC7000/-1的强大1Ω 栅极驱动器能够以非常短的转换时间驱动大栅极电容 MOSFET,这非常适合高频开关和静态开关应用。作为一款快速、高压侧 N 沟道 MOSFET 栅极驱动器,LTC7000接收一个低电压数字输入信号,并能以 35ns 的传播延迟完全接通或关断一个其漏极可高出地电位达 135V 的高压侧 N 沟道 MOSFET。LTC7000 拥有过流跳变、故障标记、欠压闭锁和过压闭锁等保护功能。这对于工业和汽车市场中有许多应用中的静态开关驱动器、负载和电源开关驱动器及继电器替代产品都是非常重要的。

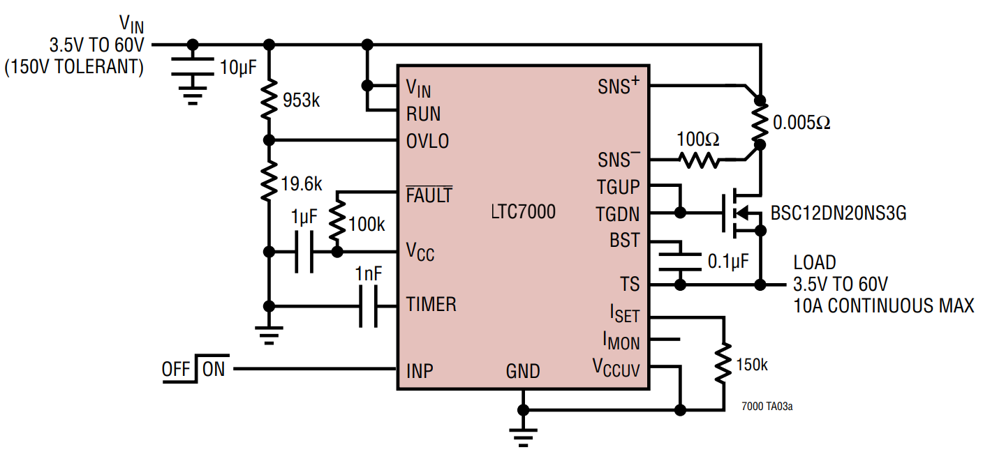
具有输入过压与过流保护的高端NMOS静态开关驱动电路
一、35ns超低延迟赋能多种应用
看一下基本功能,LTC7000 在 INP 引脚上接收一个参考于地的低电压数字信号、把该信号电平移位至高达 VIN 电压、并控制片内低阻抗上拉和下拉器件,能快速接通或关断一个其漏极可高出地电位达 135V 的高压侧 N 沟道 MOSFET。从低电压 INP 信号至得到全面强化或被完全关断的 N 沟道 MOSFET 之传播延迟约为 35ns,这促成了许多应用。强大的输出器件把外部 MOSFET 保持在由低电压 INP 信号控制的状态中,即使在高电压和高频瞬变从功率 MOSFET 反馈耦合至驱动电路的情况下也不例外。

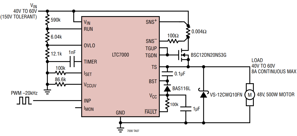
受保护的电机驱动电路
二、灵活的过流保护设置
LTC7000 采用一个连接在 BOOST 和 TS 引脚之间的浮动电源给输出器件供电。该浮动电源从一个内部充电泵供电,从而使外部 MOSFET 能够无限期地保持导通。位于 BOOST 和 TS 引脚之间的浮动电源在内部调节至 12V,从而降低了由外部 MOSFET 之导通电阻引起的功率损耗。LTC7000 通过检测一个布设在 MOSFET 漏极中检测电阻器两端的电压、并在该检测电阻器两端电压超过 30mV 时关断 MOSFET,可保护外部 N 沟道 MOSFET 免遭过流故障的损坏。30mV 的低电流检测门限电压降低了因检测 MOSFET 的漏极电流所引起的功率损耗。

输入过压与过流保护电路设置
例如,倘若应用电流跳变要求为 10A,则在检测电阻器中仅耗散 300mW (最大值)。如需增加灵活性,则可通过改变 ISET 引脚上的电压有选择性地在 20mV 和 75mV 之间调节电流检测门限电压。ISET 引脚上的电压被除以 20 以设定电流检测门限。从 ISET引脚流出一个 10µA 电流,因此只需在 ISET引脚和地之间布设一个电阻器就能调节电流检测门限。如果 ISET引脚浮置,则电流检测门限默认为 30mV。假如 ISET引脚接地,则电流检测门限为 20mV。这种灵活性可针对应用提供电流跳变门限的快速板级调整。
LTC7000 具有一个 TIMER 引脚,因此过流情况不会立刻关断外部 MOSFET。在 TIMER 引脚和地之间连接一个电容器,其用于设定在外部 MOSFET 于过流故障情况下被关断之前的延迟周期。该关断延迟周期可设定在最短 1.4µs (如果 TIMER 引脚开路) 到几十或几百 ms (如果电容器为µF 级) 的范围内。

具有自动重试、浪涌控制和过压锁定功能的电路设置
布设在 TIMER 引脚上的同一个电容器还负责设定一个冷却周期,在经过该冷却周期之后,内部电路将自动尝试重新接通外部 MOSFET。该重试占空比约为 0.06%。应选择合适的过流跳变点和 TIMER 电容器,以通过把 MOSFET 保持在 MOSFET 产品手册中规定的安全工作区内以保护外部 MOSFET。
一旦检测到过流故障情况,即把一个漏极开路 FAULT引脚拉至低电平。此 FAULT 引脚保持低电平,直到故障情况被清除为止,外部 MOSFET 之后重新接通。可容易地把 LTC7000 配置为执行锁断而不是自动重试操作,采取的方法是增设一个与 TIMER 电容器并联的 100kΩ 电阻器。

具有过电流保护与故障锁止功能的电路应用
针对过流故障的关断延迟仍将由 TIMER 电容器设定,但是 LTC7000 在过流故障之后不会自动尝试重新接通外部 MOSFET。
外部 MOSFET 将不会尝试重新接通,直到低电压 INP 信号循环至低电平并随后返回高电平为止。在该配置中,一旦检测到过流故障,漏极开路 FAULT 引脚将被拉至低电平,并将保持低电平,直到 INP 信号循环至低电平并随后返回高电平为止。
流过高压侧检测电阻器的平均电流可通过测量IMON 引脚上的电压来监视。当外部 MOSFET 导通时,出现在 IMON引脚上的电压是检测电压,(VSNS+ – VSNS–) x 20。例如,假设检测电阻器为 2mΩ,则 400mV 的 IMON电压表示有 10A 电流流过检测电阻器。IMON电压的平均时间大致为 1MΩ 乘以 IMON引脚上的任何电容。例如,如果 IMON 引脚上的电容为 1nF,则 IMON输出电压的平均时间大约为 1ms。
三、过压与欠压保护
LTC7000 能够避免负载遭受 VIN 引脚上的过压和欠压情况的损坏。一个连接在 VIN 和地之间、且抽头连接至 RUN 和 OVLO 引脚的简单电阻分压器将设定一个针对负载的有效操作窗口。当 VIN 位于由 RUN 和 OVLO 引脚所设定的操作窗口之外时,则关断外部 MOSFET,并保护负载免遭潜在损坏或发生故障。
通过采用 VCCUV 引脚还可为 VCC 电源提供欠压闭锁保护。通过改变 VCCUV引脚电压可在 3.5V 和10.5V 之间调节 VCC 欠压闭锁门限。
从 VCCUV引脚流出一个 10µA 电流,因此只需在 VCCUV引脚和地之间布设一个电阻器便可调节 VCC欠压闭锁门限。如果 VCCUV引脚浮置,则 VCC欠压闭锁门限默认为 7V。假如 VCCUV引脚接地,则 VCC欠压闭锁电压设定为 3.5V。当 VCC 引脚上的电压低于 VCCUV引脚设定的欠压闭锁门限时,外部 MOSFET 被关断。
本文小结:
目前的工业系统朝着电气化方向发展,且随着电压等级不断攀升、峰值电流增至几百安培,所以启用这些系统的时间也必需尽可能快,同时车载系统的性能也要不断提高。作为一款灵活和坚固的器件,LTC7000可使汽车和工业制造商提高其系统的性能和可靠性。高达 135V 的电压范围、内置的保护功能、强大的驱动器、以及快速接通和关断时间使得制造商能够开发可为其客户增添附加值和可靠性的系统。