荣格工业资源APP
了解工业圈,从荣格工业资源APP开始。
看到使用“阀位控制器”可以设计负载跟踪优化,并在许多过程中节约能源。该如何解释其工作原理?

图1A:浮动压力控制可在一定范围内降低能耗。
这是一个很大的话题。阀位控制器(VPC)可以成为优化运营能力、效率或能源成本的有力工具,这可以在几个小时内实现,因此是最简单的优化方法之一,但如果误用也会造成很大危害。因此,花几个小时与工艺工程师和操作员坐下来,充分了解过程的性质和动态以及使用它的潜在后果是值得的。下面将简要描述几个常见的应用来说明这一概念。
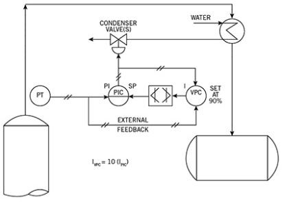
蒸馏(图1A):利用VPC将蒸馏系统中所用的整个冷凝器系统的操作压力降至最低,减少热量输入、增加再沸器容量并减少再沸器结垢。要实现这一目标,VPC可通过将压力控制阀保持在接近全开的位置,使冷凝器保持满负荷,从而最大限度地进行持续冷却。这是一个级联回路,其中从机的速度应比主机快10倍比例积分(PI)动作用于控制器(PIC),积分动作仅用于VPC。这个积分大约是PIC积分的10倍。当达到阻止VPC输出的某个限值时,可从外部复位以免终止复位。提供这些限值是为了将VPC可浮动的柱压力保持在安全限值范围内。
反应堆(图1B):在图示的反应堆控制系统中,VPC仅在水套的常规冷却水阀完全打开时,将冷却水送至单独的冷却水盘管,从而将冷却成本降至最低。此处VPC的作用是保持较昂贵的冷冻水阀门关闭,直到较便宜的冷水的冷却能力完全耗尽。串级温度回路以分程方式运行,因此在温度控制器(TC)输出为0%时,冷却达到最大值(冷冻水和冷却水阀均完全打开);在25%时,冷冻水阀关闭,但常规冷却水阀仍完全打开;在50%时,两只冷却阀均关闭,加热阀开始打开;最后,在100%时,反应器通过完全打开的热水阀接受完全加热。当然,这些过渡点可以重叠,从而改善控制,但这样做的代价是降低能源效率。为了平稳运行,有三只控制阀应对温度控制器透明,因为阀的增益应该相同,它们的组合范围应该呈一条直线。

图1B:在这种反应堆冷却剂应用中,通过尽量减少使用更昂贵的冷却剂,使冷却成本降至最低(FO=故障开启,DA=直接作用,RA=反向作用)。
锅炉(图1C):当一台锅炉为多个蒸汽用户提供服务时,VPC-2(设置为80%或90%)打开所有用户阀门,直到最大的一只阀门处于全开设定值。VPC反过来降低其级联从属蒸汽压力控制器(PIC)的设定值。这有助于降低运行成本,因为它降低了锅炉给水泵的功耗,并通过打开蒸汽调节器提高了汽轮机驱动效率。此外,VPC保护所有用户不耗尽蒸汽,将所有阀门从接近关闭的位置移开,从而降低其压降,减少维护并延长阀门寿命。否则,控制系统类似于所有VPC系统,其中高选择器将开到最大的阀门的开度测量值发送至VPC。VPC是一只积分控制器(其积分设置是PIC的10倍),并且具有针对复位终止的外部反馈。到PIC设定点的VPC输出限制在与受控设备限制相匹配的范围内。

图1C:以最小蒸汽压力满足电厂蒸汽需求可提高效率。
冷却塔:通过保持最常开的用户进水阀和冷却水回流阀几乎全开状态,可将冷却塔的能耗(运行成本)降至最低。通过将所有冷却水阀的压降降至最低,从而使电厂循环水的成本削至最低。风机速度由设备所需的冷却水供应温度控制,即使其最高速度也低于最大设计速度。
通过测量总回流来控制水平衡,它也成为给上述三座塔提供服务的流量比控制器的设定值。每个控制器的比率设置根据相关塔的容量和风机状态,可以手动或自动设置完成。当然,三个比率设置的总和必须始终为1.0。
当通过三座冷却塔供应阀的压降最小时,与此类系统相关的泵送成本将最小化。VPC可以保证这一点,它测量最常打开的阀门的开度,并将其与设定值(约为95%)进行比较。只要所有阀门开度低于95%,VPC就会提高所有设定点,直至最大开度的阀门达到95%开度。这样,回水分布将回归正确,两组阀门(用户入口阀和塔的入口阀)将在最小压降下运行。
Béla Lipták
liptakbela@aol.com