荣格工业资源APP
了解工业圈,从荣格工业资源APP开始。
照明对于我们的现代生活是至关重要的。无论它是用于照明住宅、办公场所、公共建筑,还是用于提供安全保障或只是为了营造氛围。事实上,典型建筑中约25%的能源是用于照明的,这使得它成为了地球上最重要的能源使用之一。
加上白炽灯照明方案效率极低,能源成本正在以惊人的速度增加。这很易就会发现我们正浪费大量的世界资源,並为此付出高昂的代价。
因此,各国政府正在寻求通过新的能源效率法规来管控照明,而LED等新技术正成为主流,有望节省高达40%用于照明的能源。
然而,随着设计师和消费者开始寻求更高能效且创新的照明方案,因此需要开发更新的技术来满足当前和未来的市场需求。为了最大限度地发挥其潜力,智能照明需要更复杂和创新的方法。
安森美半导体致力解决照明行业有关高效的电源转换和有效的调光等挑战,同时寻求能够提供更高能效、以及具有其他优势的下一代技术。
照明设计师面临的挑战
政府加强管控和消费者的需求,使得现代照明设计师所面临的挑战越来越大。能源之星和欧盟委员会等机构关注的不仅仅是电子设备(包括照明)的能效,还关注其待机功耗,因为这可能会是长时间内重要的能源消耗来源。在智能照明方案下,这一挑战变得更加棘手,由于电源必须保持“开机”状态,以搜寻控制器发出的信号,因此不断的在汲取电流。目前,能源之星规定允许的待机功耗为0.5W,但加州能源委员会(CEC)等机构计划在2019年之前将这一数字降至0.2W,这将进一步升级挑战。
随着照明从白炽灯转向LED技术,调光方面也发生了改变。更为复杂的脉宽调制(PWM)技术正在逐渐取代简单的电阻式或基于TRIAC的调光,这要求设计师采用不同的方法。
LED是一种低电压技术,这意味着它们无法像白炽灯那样直接由市电驱动,而是需要一个电源,根据该LED应用提供恒定电压(CV)或恒定电流(CC)供电。电源对照明解决方案的整体性能和能效具有实质性的影响,因此至少需要像LED本身一样接受严格的审查。
目前市场上有许多不同的照明解决方案,功率从几瓦到几百瓦不等。因此,其驱动电源的设计方式也是多种多样的。在较低功率水平下(通常低于10W),单级转换拓扑是最受欢迎的方案。
由于多功能固态照明的应用越来越广泛,因此LED和与之相关的电源所占空间也被挤压的越来越小,这就意味着效率至关重要,从而能够使余热的产生降至最低,并且能够在较小且通常密闭的空间中可靠地安装、运行照明方案。
LED照明方案迅速发展的一个重要原因是LED本身价格的下降。因此,安装人员和消费者不仅仅希望LED电源可以在更小的空间内实现更优的性能,也期待看到类似的价格下调 (这意味着设计人员需要减少元件数量,并降低整体BoM成本)。
现代化的照明电源转换方式
25W - 100W范围内且适用于办公室、工厂和住宅的的照明是快速增长的市场领域之一,其中双段式方法是最常见的解决方案。在许多应用中,都会采用反激式功率因数校正器(PFC)且配备降压型DC-DC转换器形式的电源。

图1:双段式转换是中等功率照明解决方案中最常用的方法
该方法尤其适用于有调光需求的解决方案。它还能够在待机模式下轻松关闭LED,并能够对多个LED串进行简单地控制,以获得更加复杂的照明解决方案。
安森美半导体近期推出了针对此类应用的集成方案,能够采用两个IC产品和少量外部元件来设计高性能的照明电源。
FL7740是一款单段式CV初级端调节(PSR)控制器,可通过内置动态功能(包括快速响应时间)进行CV调节(±3%),能够将线路和负载瞬变引起的过冲和下冲最大限度地降低至输出电压的10%以内。

图2:FL7740是用于照明应用的单段式初级端控制器
该控制器支持80V AC至382V AC的通用宽范围交流输入,适用于全球任何地方的市电供电应用。它能够提供高达100W的功率,而在待机模式下的功耗仅为0.15W——轻松超越了所有的监管要求。同时,还实现了对智能照明解决方案至关重要的“持续开机”运行。
内置的PFC级在满载时能够达到> 0.9,且THD <10%。在半载的情况下,使用可选的PF优化器,而0.9 PF这一数值保持不变。这就确保了在较宽的负载范围内能够将输入干扰维持在最低水平,从而使FL7740得以广泛应用。
这一先进的控制器包括了一系列对于照明系统安全运行至关重要的保护功能:过载保护、输出二极管短路保护、感应电阻短路/开路保护、以及VDD和VS过压保护。
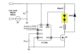
以连续电流模式(CCM)运行的FL7760降压(“Buck”)控制器提供第二级转换。该器件可在8V至60V宽电压输入范围内运行,同时支持宽模拟和PWM调光,且功耗仅为150μA。

图3:FL7760是一款宽输入范围的降压控制器,具有宽范围调光能力
重要的是,FL7760的PWM调光可覆盖1-100%的全部输出范围,尽管某些运行条件下,由于PWM的工作频率,可能会出现不理想的频闪和可闻噪声。模拟调光范围为5-100%,相较于当前通常仅能达到的15-100%,这可谓是现有技术的一个显著提升。一般来说,模拟调光受到青睐是因为它没有PWM的缺陷,而FL7760使其首次成为可行的选择。
低于模拟阈值5%的调光的显著优势之一在于FL7760能够将模拟和PWM相结合,提供混合调光,无缝的结合了这两种方式,从而能够提供全范围调光功能,而不存在频闪和可闻噪声问题。
和FL7740一样,FL7760还提供多种保护功能,包括热关断和过流保护。
总结
LED照明凭借其低功耗、多功能性、以及与智能照明方案的内在兼容性而日益受到欢迎,因此,设计师对性能的要求也越来越高,特别是针对低待机功率下的运行能力和提供广泛调光范围的能力。
安森美半导体的FL7740 / FL7760组合等半导体器件满足了这些性能挑战,并提供紧凑,低元件数量的解决方案,以极具竞争力的成本提供最先进的照明电源解决方案。